WARNING:
JavaScript is turned OFF. None of the links on this concept map will
work until it is reactivated.
If you need help turning JavaScript On, click here.
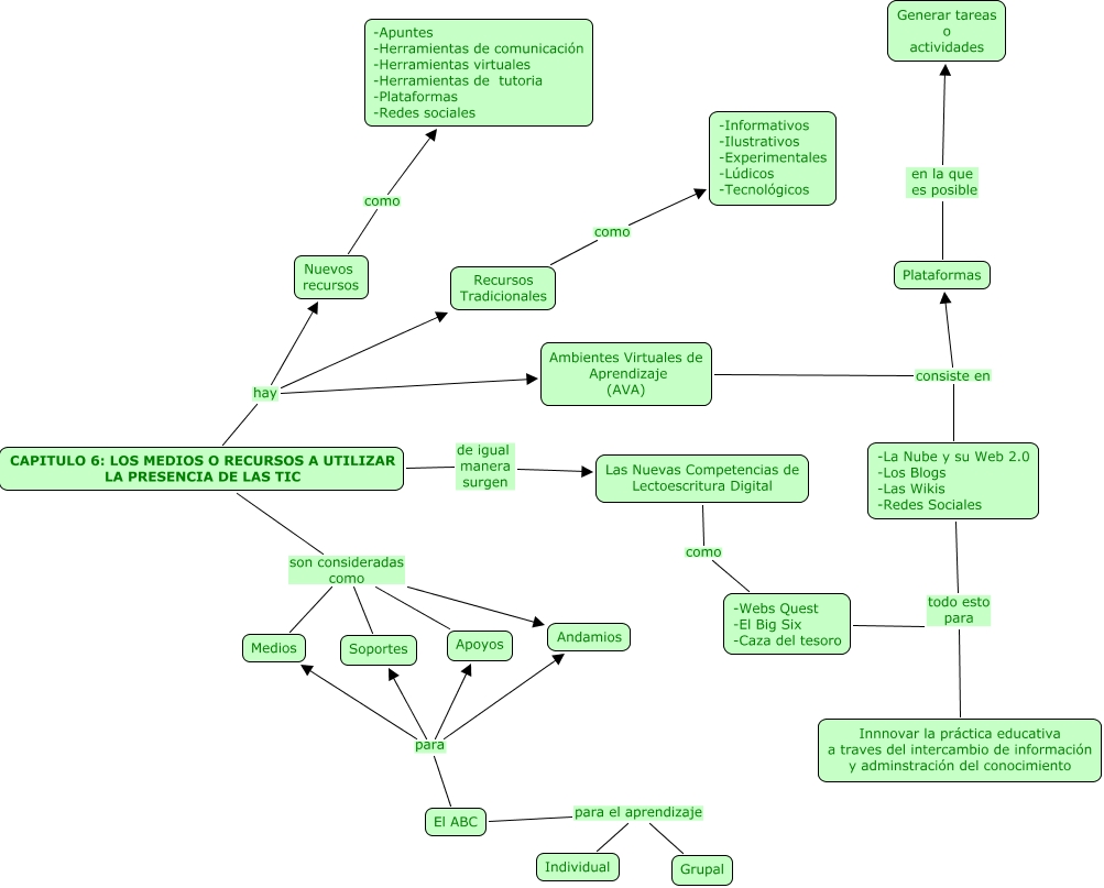
Este Cmap, tiene información relacionada con: CAPITULO 6 LOS MEDIOS O RECURSOS A UTILIZAR LA PRESENCIA DE LAS TIC, CAPITULO 6: LOS MEDIOS O RECURSOS A UTILIZAR LA PRESENCIA DE LAS TIC son consideradas como Apoyos, El ABC para Andamios, CAPITULO 6: LOS MEDIOS O RECURSOS A UTILIZAR LA PRESENCIA DE LAS TIC son consideradas como Soportes, CAPITULO 6: LOS MEDIOS O RECURSOS A UTILIZAR LA PRESENCIA DE LAS TIC son consideradas como Andamios, El ABC para Medios, CAPITULO 6: LOS MEDIOS O RECURSOS A UTILIZAR LA PRESENCIA DE LAS TIC hay Recursos Tradicionales, El ABC para el aprendizaje Grupal, Nuevos recursos como -Apuntes -Herramientas de comunicación -Herramientas virtuales -Herramientas de tutoria -Plataformas -Redes sociales, CAPITULO 6: LOS MEDIOS O RECURSOS A UTILIZAR LA PRESENCIA DE LAS TIC de igual manera surgen Las Nuevas Competencias de Lectoescritura Digital, Ambientes Virtuales de Aprendizaje (AVA) consiste en Plataformas, Plataformas en la que es posible Generar tareas o actividades, Ambientes Virtuales de Aprendizaje (AVA) consiste en -La Nube y su Web 2.0 -Los Blogs -Las Wikis -Redes Sociales, CAPITULO 6: LOS MEDIOS O RECURSOS A UTILIZAR LA PRESENCIA DE LAS TIC hay Nuevos recursos, CAPITULO 6: LOS MEDIOS O RECURSOS A UTILIZAR LA PRESENCIA DE LAS TIC son consideradas como Medios, CAPITULO 6: LOS MEDIOS O RECURSOS A UTILIZAR LA PRESENCIA DE LAS TIC hay Ambientes Virtuales de Aprendizaje (AVA), El ABC para Apoyos, Recursos Tradicionales como -Informativos -Ilustrativos -Experimentales -Lúdicos -Tecnológicos, -La Nube y su Web 2.0 -Los Blogs -Las Wikis -Redes Sociales todo esto para Innnovar la práctica educativa a traves del intercambio de información y adminstración del conocimiento, -Webs Quest -El Big Six -Caza del tesoro todo esto para Innnovar la práctica educativa a traves del intercambio de información y adminstración del conocimiento, Las Nuevas Competencias de Lectoescritura Digital como -Webs Quest -El Big Six -Caza del tesoro