WARNING:
JavaScript is turned OFF. None of the links on this concept map will
work until it is reactivated.
If you need help turning JavaScript On, click here.
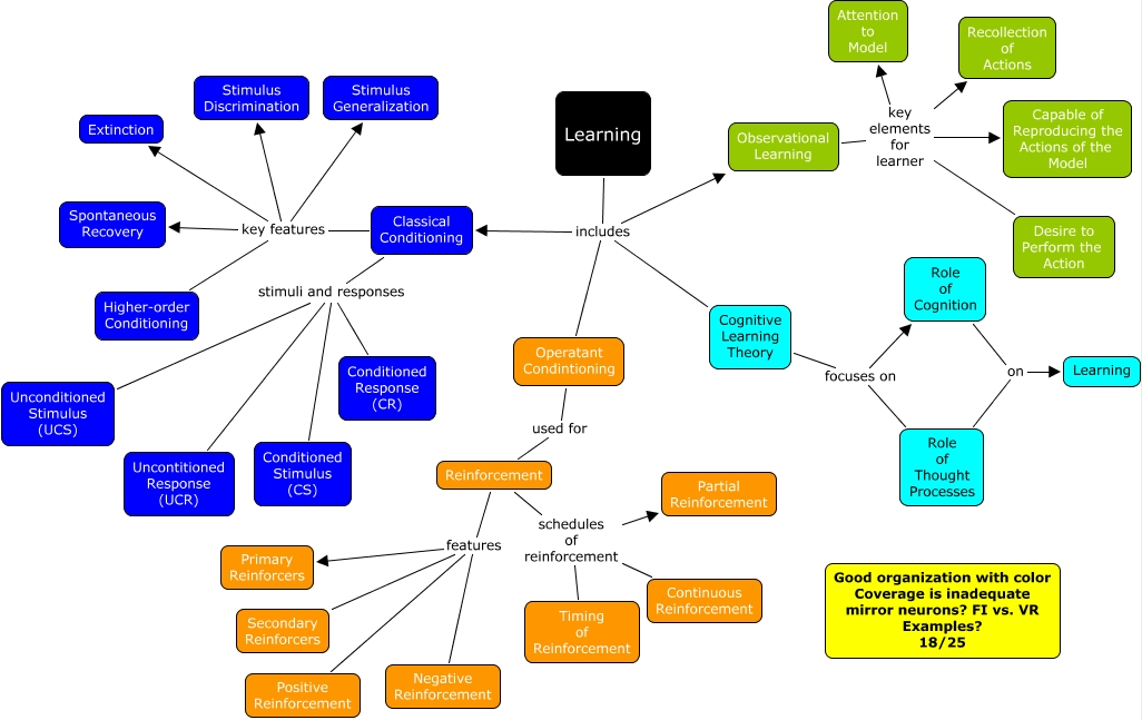
This Concept Map, created with IHMC CmapTools, has information related to: Luther Ch. 5 18, Classical Conditioning stimuli and responses Conditioned Stimulus (CS), Classical Conditioning key features Higher-order Conditioning, Reinforcement features Primary Reinforcers, Classical Conditioning key features Stimulus Generalization, Learning includes Classical Conditioning, Role of Thought Processes on Learning, Reinforcement schedules of reinforcement Continuous Reinforcement, Classical Conditioning key features Stimulus Discrimination, Observational Learning key elements for learner Recollection of Actions, Operatant Condintioning used for Reinforcement, Cognitive Learning Theory focuses on Role of Thought Processes, Classical Conditioning stimuli and responses Uncontitioned Response (UCR), Role of Cognition on Learning, Observational Learning key elements for learner Capable of Reproducing the Actions of the Model, Reinforcement features Positive Reinforcement, Learning includes Observational Learning, Cognitive Learning Theory focuses on Role of Cognition, Reinforcement features Negative Reinforcement, Learning includes Operatant Condintioning, Reinforcement schedules of reinforcement Partial Reinforcement