WARNING:
JavaScript is turned OFF. None of the links on this concept map will
work until it is reactivated.
If you need help turning JavaScript On, click here.
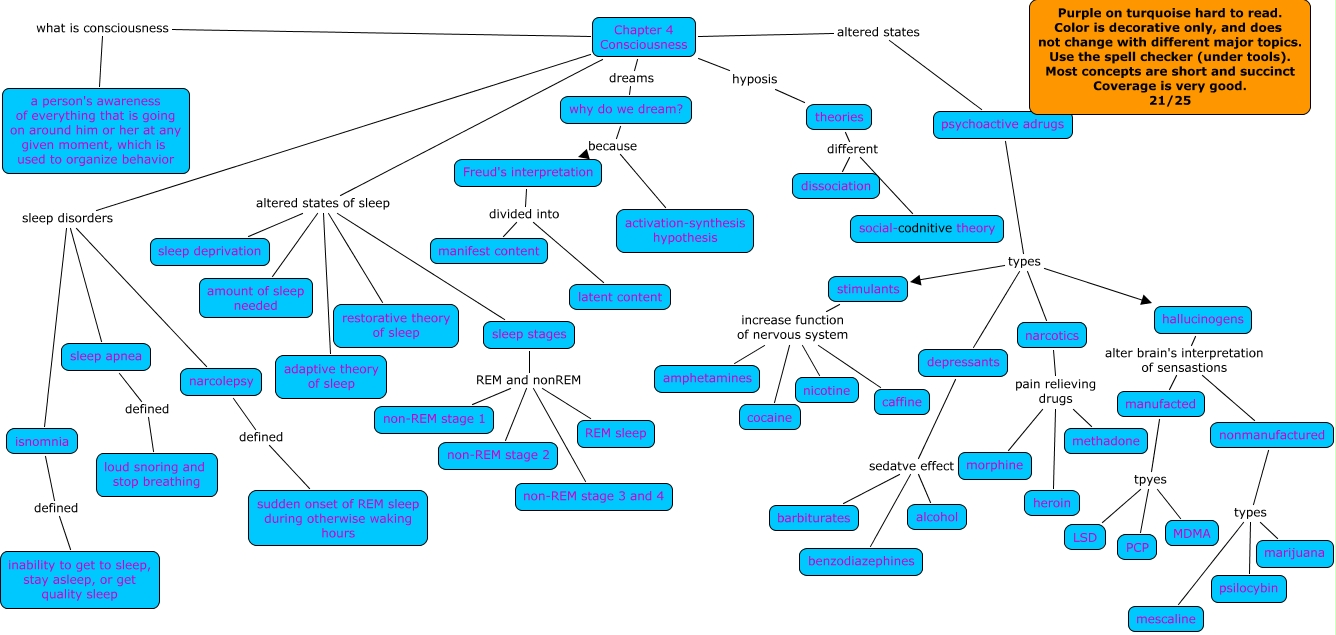
This Concept Map, created with IHMC CmapTools, has information related to: Olivia Dixon Ch 4 21, stimulants increase function of nervous system amphetamines, psychoactive adrugs types narcotics, theories different dissociation, manufacted tpyes LSD, Chapter 4 Consciousness altered states of sleep sleep deprivation, why do we dream? because activation-synthesis hypothesis, depressants sedatve effect alcohol, narcolepsy defined sudden onset of REM sleep during otherwise waking hours, sleep apnea defined loud snoring and stop breathing, Chapter 4 Consciousness altered states of sleep adaptive theory of sleep, Chapter 4 Consciousness sleep disorders isnomnia, manufacted tpyes MDMA, Chapter 4 Consciousness altered states psychoactive adrugs, Chapter 4 Consciousness hyposis theories, Chapter 4 Consciousness sleep disorders sleep apnea, Chapter 4 Consciousness sleep disorders narcolepsy, Chapter 4 Consciousness altered states of sleep sleep stages, Chapter 4 Consciousness what is consciousness a person's awareness of everything that is going on around him or her at any given moment, which is used to organize behavior, Freud's interpretation divided into manifest content, theories different social-codnitive theory