WARNING:
JavaScript is turned OFF. None of the links on this concept map will
work until it is reactivated.
If you need help turning JavaScript On, click here.
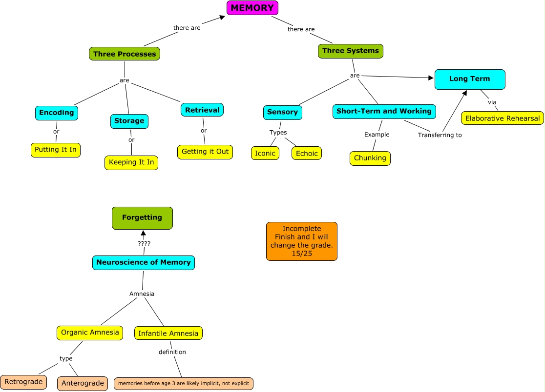
This Concept Map, created with IHMC CmapTools, has information related to: Rutledge - Ch 6 15, Neuroscience of Memory ???? Forgetting, Short-Term and Working Transferring to, via Elaborative Rehearsal, Neuroscience of Memory Amnesia Infantile Amnesia, Three Processes are Retrieval, Organic Amnesia type Retrograde, Three Systems are Short-Term and Working, Neuroscience of Memory Amnesia Organic Amnesia, Three Processes are Storage, Sensory Types Iconic, MEMORY there are Three Systems, Sensory Types Echoic, Retrieval or Getting it Out, Encoding or Putting It In, Three Processes are Encoding, Infantile Amnesia definition memories before age 3 are likely implicit, not explicit, Short-Term and Working Example Chunking, Three Processes there are MEMORY, Three Systems are Sensory, Storage or Keeping It In