WARNING:
JavaScript is turned OFF. None of the links on this concept map will
work until it is reactivated.
If you need help turning JavaScript On, click here.
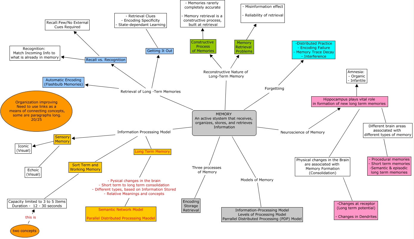
This Concept Map, created with IHMC CmapTools, has information related to: Larson - Ch 6 20, Long Term Memory - Pysical changes in the brain - Short term to long term consolidation - Different types, based on Information Stored - Relative Meanings and concepts Semantic Network Model Parallel Distributed Processing Maodel, Hippocampus plays vital role in formation of new long term memories ???? Different brain areas associated with different types of memory, MEMORY An active stystem that receives, organizes, stores, and retrieves Information Reconstructive Nature of Long-Term Memory Memory Retrieval Problems, MEMORY An active stystem that receives, organizes, stores, and retrieves Information Retrieval of Long -Tern Memories Recall vs. Recognition, MEMORY An active stystem that receives, organizes, stores, and retrieves Information Information Processing Model Long Term Memory, Constructive Process of Memories ???? - Memories rarerly completely accurate - Memory retrieval is a constructive process, built at retrieval, Getting It Out ???? - Retrieval Clues - Encoding Specificity - State-dependant Learning, Memory Retrieval Problems ???? - Misinformation effect - Reliability of retrieval, Hippocampus plays vital role in formation of new long term memories ???? Amnesia: - Organic - Infantile, MEMORY An active stystem that receives, organizes, stores, and retrieves Information Forgettiing -Distributed Practice - Encoding Failure - Memory Trace Decay - Interference, Different brain areas associated with different types of memory ???? - Procedural memories - Short term memories -Semantic & episodic long term memories, two concepts this is Capacity limited to 3 to 5 Items Duration - 12 - 30 seconds, Sensory Memory ???? Iconic (Visual), MEMORY An active stystem that receives, organizes, stores, and retrieves Information Models of Memory Information-Processing Model Levels of Processing Model Parrallel Distributed Processing (PDP) Model, MEMORY An active stystem that receives, organizes, stores, and retrieves Information Three processes of Memory Encoding Storage Retrieval, Recall vs. Recognition ???? Recognition: Match Incoming Info to what is already in memory, Hippocampus plays vital role in formation of new long term memories ???? Physical changes in the Brain are associated with Memory Formation (Consolidation), MEMORY An active stystem that receives, organizes, stores, and retrieves Information Retrieval of Long -Tern Memories Getting It Out, Physical changes in the Brain are associated with Memory Formation (Consolidation) ???? -Changes at receptor (Long term potential) - Changes in Dendrites, Sensory Memory ???? Echoic (Visual)