WARNING:
JavaScript is turned OFF. None of the links on this concept map will
work until it is reactivated.
If you need help turning JavaScript On, click here.
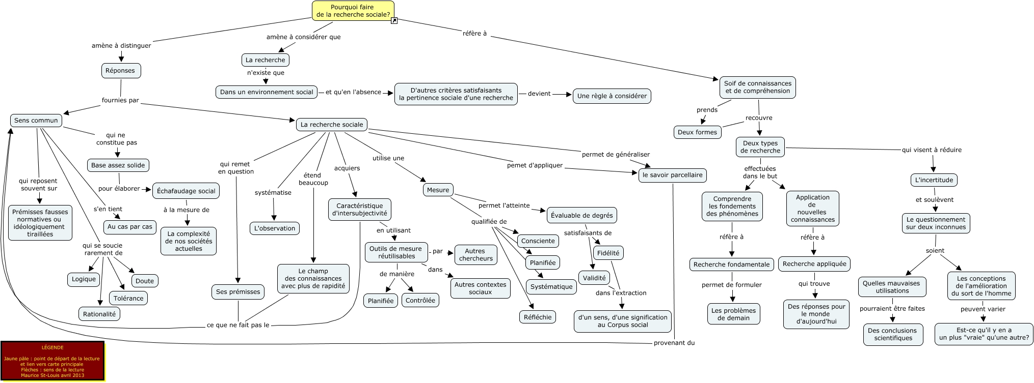
Cette carte de concepts créée avec IHMC CmapTools traite de: Pourquoi faire de la recherche sociale, Sens commun qui reposent souvent sur Prémisses fausses normatives ou idéologiquement tiraillées, Réponses fournies par Sens commun, Mesure qualifiée de Planifiée, La recherche sociale utilise une Mesure, Comprendre les fondements des phénomènes réfère à Recherche fondamentale, Sens commun qui ne constitue pas Base assez solide, le savoir parcellaire provenant du Sens commun, Outils de mesure réutilisables de manière Contrôlée, Mesure qualifiée de Réfléchie, Réponses fournies par La recherche sociale, Pourquoi faire de la recherche sociale? amène à considérer que La recherche, Mesure permet l'atteinte Évaluable de degrés, La recherche sociale systématise L'observation, Validité dans l'extraction d'un sens, d'une signification au Corpus social, Sens commun qui se soucie rarement de Rationalité, Évaluable de degrés satisfaisants de Validité, Recherche fondamentale permet de formuler Les problèmes de demain, Fidélité dans l'extraction d'un sens, d'une signification au Corpus social, La recherche sociale qui remet en question Ses prémisses, Caractéristique d'intersubjectivité ce que ne fait pas le Sens commun