WARNING:
JavaScript is turned OFF. None of the links on this concept map will
work until it is reactivated.
If you need help turning JavaScript On, click here.
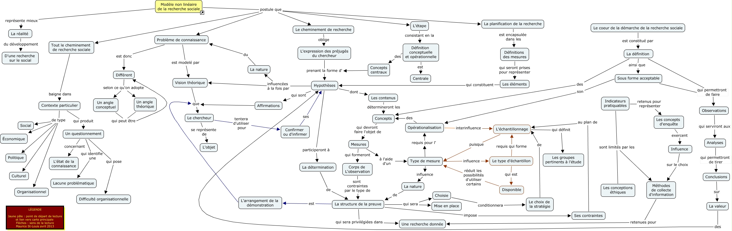
Cette carte de concepts créée avec IHMC CmapTools traite de: Modèle non linéaire de la recherche sociale, Hypothèses participeront à La détermination, Ses contraintes au plan de L'échantillonnage, La nature du Problème de connaissance, La définition ainsi que Sous forme acceptable, Définition conceptuelle et opérationnelle est Centrale, Le chercheur tentera d'utiliser pour Confirmer ou d'infirmer, La structure de la preuve qui sera Choisie, Les contenus détermineront les Concepts, Mesures à l'aide d'un Type de mesure, Type de mesure requis pour l' Opérationalisation, Modèle non linéaire de la recherche sociale postule que Tout le cheminement de recherche sociale, Le choix de la stratégie de L'échantillonnage, La nature de La structure de la preuve, Un questionnement concernant L'état de la connaissance, Les conceptions éthiques sont limités par les Méthodes de collecte d'information, La définition des Concepts, Opérationalisation interinfluence L'échantillonnage, L'étape consistant en la Définition conceptuelle et opérationnelle, Type de mesure influence Le type d'échantillon, Mesures qui formeront Corps de L'observation