WARNING:
JavaScript is turned OFF. None of the links on this concept map will
work until it is reactivated.
If you need help turning JavaScript On, click here.
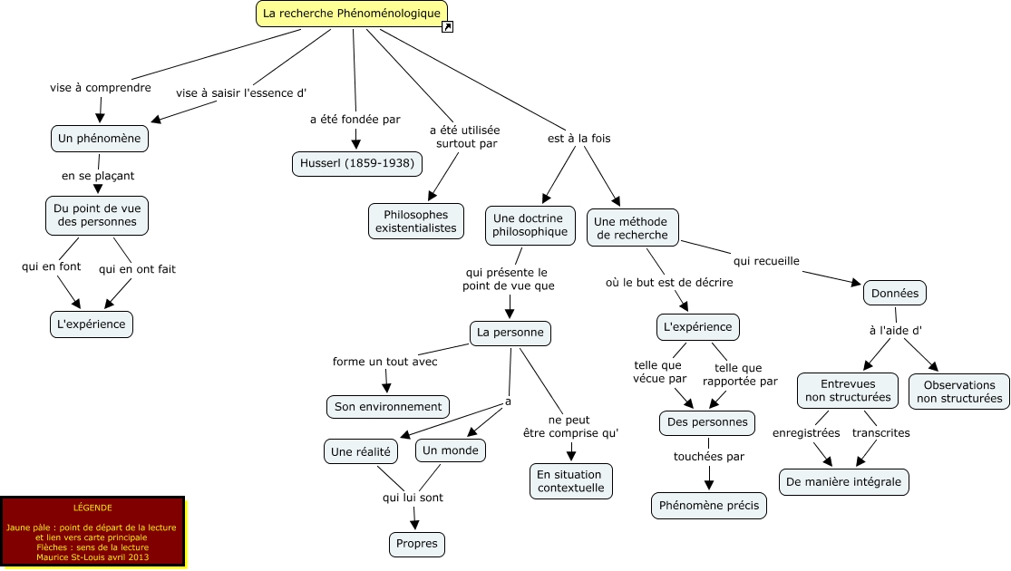
Cette carte de concepts créée avec IHMC CmapTools traite de: La recherche Phénoménologique, Du point de vue des personnes qui en ont fait L'expérience, La recherche Phénoménologique vise à saisir l'essence d' Un phénomène, Une méthode de recherche où le but est de décrire L'expérience, L'expérience telle que rapportée par Des personnes, La personne a Une réalité, Des personnes touchées par Phénomène précis, Une méthode de recherche qui recueille Données, La recherche Phénoménologique a été utilisée surtout par Philosophes existentialistes, Un monde qui lui sont Propres, La recherche Phénoménologique a été fondée par Husserl (1859-1938), La recherche Phénoménologique vise à comprendre Un phénomène, Entrevues non structurées enregistrées De manière intégrale, L'expérience telle que vécue par Des personnes, La personne a Un monde, Du point de vue des personnes qui en font L'expérience, Entrevues non structurées transcrites De manière intégrale, La personne forme un tout avec Son environnement, La personne ne peut être comprise qu' En situation contextuelle, Données à l'aide d' Observations non structurées, La recherche Phénoménologique est à la fois Une méthode de recherche