WARNING:
JavaScript is turned OFF. None of the links on this concept map will
work until it is reactivated.
If you need help turning JavaScript On, click here.
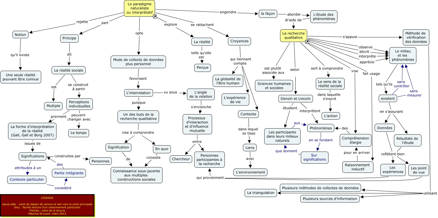
Cette carte de concepts créée avec IHMC CmapTools traite de: Le paradigme naturaliste ou interprétatif, Croyances qui tiennent compte La globalité de l'être humain, Le paradigme naturaliste ou interprétatif se rattachent Croyances, Denzin et Lincoln interprètent Phénomènes, Significations construites par Personnes, Perceptions individuelles peuvent changer avec Le temps, La recherche qualitative sert à comprendre Le sens de la réalité sociale, Personnes participantes à la recherche entre Chercheur, existent en s'assurant Résultats de l'étude, Contexte dans lequel se tisse Liens, Croyances qui tiennent compte Contexte, La recherche qualitative s'appuie Méthode de vérification des données, La réalité telle qu'elle est Perçue, Liens avec L'environnement, La recherche qualitative interprète Le milieu et les phénomènes, Phénomènes en se fondant Sur significations, Le paradigme naturaliste ou interprétatif part Principe, Mode de collecte de données plus personnel favorisant L'interrelation, Processus d'interaction et d'influence mutuelle entre Personnes participantes à la recherche, La réalité sociale se construit à partir Perceptions individuelles, Principe dit La réalité sociale