WARNING:
JavaScript is turned OFF. None of the links on this concept map will
work until it is reactivated.
If you need help turning JavaScript On, click here.
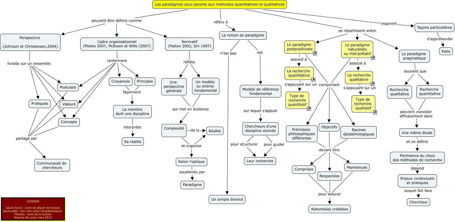
Cette carte de concepts créée avec IHMC CmapTools traite de: Les paradigmes sous-jacents aux méthodes quantitatives et qualitatives, Chercheurs d'une discipline donnée pour guider Leur recherche, Prémisses philosophiques différentes devant être Maintenues, Une perspective générale qui met en évidence Complexité, Objectifs devant être Respectées, Cadre organisationnel (Meleis 2007, McEwen et Wills (2007) renferment Valeurs, Normatif (Patton 2002, Shi 1997) réflète Un modèle ou shème fondamental, Principes façonnent La manière dont une discipline, La notion de paradigme n'est pas Un simple énoncé, Le paradigme naturaliste ou interprétatif associé à La recherche qualitative, Complexité et organise Selon l'optique, Postulats partagé par Communauté de chercheurs, Perspective (Johnson et Christensen,2004) fondée sur un ensemble Concepts, Les paradigmes sous-jacents aux méthodes quantitatives et qualitatives peuvent être définis comme Normatif (Patton 2002, Shi 1997), Les paradigmes sous-jacents aux méthodes quantitatives et qualitatives se répartissent entre Le paradigme pragmatique, Les paradigmes sous-jacents aux méthodes quantitatives et qualitatives inspirent façons particulières, Racines épistémologiques devant être Respectées, Les paradigmes sous-jacents aux méthodes quantitatives et qualitatives se répartissent entre Le paradigme postpositiviste, Le paradigme postpositiviste comportant Objectifs, Le paradigme postpositiviste comportant Racines épistémologiques, Recherche quantitative peuvent coexister efficacement dans Une même étude