WARNING:
JavaScript is turned OFF. None of the links on this concept map will
work until it is reactivated.
If you need help turning JavaScript On, click here.
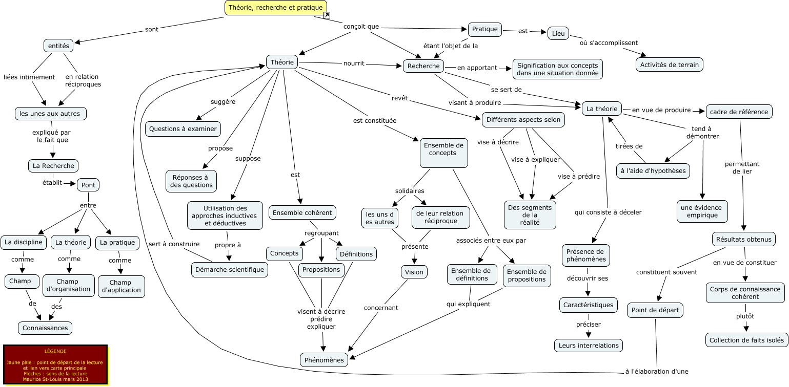
Cette carte de concepts créée avec IHMC CmapTools traite de: LiensTheorieRecherchePratique, La Recherche établit Pont, Théorie, recherche et pratique conçoit que Recherche, les unes aux autres expliqué par le fait que La Recherche, Champ de Connaissances, Différents aspects selon vise à prédire Des segments de la réalité, Définitions visent à décrire prédire expliquer Phénomènes, Propositions visent à décrire prédire expliquer Phénomènes, Théorie suppose Utilisation des approches inductives et déductives, Vision concernant Phénomènes, Caractéristiques préciser Leurs interrelations, Concepts visent à décrire prédire expliquer Phénomènes, Ensemble de définitions qui expliquent Phénomènes, Champ d'organisation des Connaissances, Ensemble de concepts associés entre eux par Ensemble de propositions, Ensemble de concepts solidaires de leur relation réciproque, cadre de référence permettant de lier Résultats obtenus, Théorie est constituée Ensemble de concepts, Théorie revêt Différents aspects selon, Pont entre La discipline, La pratique comme Champ d'application