WARNING:
JavaScript is turned OFF. None of the links on this concept map will
work until it is reactivated.
If you need help turning JavaScript On, click here.
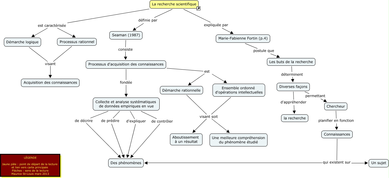
Cette carte de concepts créée avec IHMC CmapTools traite de: Cequ'estlaRechercheScientifique, Connaissances qui existent sur Des phénomènes, Ensemble ordonné d'opérations intellectuelles visant soit Une meilleure compréhension du phénomène étudié, Les buts de la recherche déterminent Diverses façons, Diverses façons permettant Chercheur, Ensemble ordonné d'opérations intellectuelles visant soit Aboutissement à un résultat, La recherche scientifique est caractérisée Processus rationnel, Collecte et analyse systématiques de données empiriques en vue d'expliquer Des phénomènes, Collecte et analyse systématiques de données empiriques en vue de prédire Des phénomènes, Marie-Fabienne Fortin (p.4) postule que Les buts de la recherche, Chercheur planifier en fonction Connaissances, Démarche rationnelle visant soit Aboutissement à un résultat, Connaissances qui existent sur Un sujet, Processus d'acquisition des connaissances est Démarche rationnelle, Collecte et analyse systématiques de données empiriques en vue de décrire Des phénomènes, Démarche rationnelle visant soit Une meilleure compréhension du phénomène étudié, Seaman (1987) consiste Processus d'acquisition des connaissances, La recherche scientifique définie par Seaman (1987), La recherche scientifique expliquée par Marie-Fabienne Fortin (p.4), Démarche logique visant Acquisition des connaissances, Processus d'acquisition des connaissances est Ensemble ordonné d'opérations intellectuelles