WARNING:
JavaScript is turned OFF. None of the links on this concept map will
work until it is reactivated.
If you need help turning JavaScript On, click here.
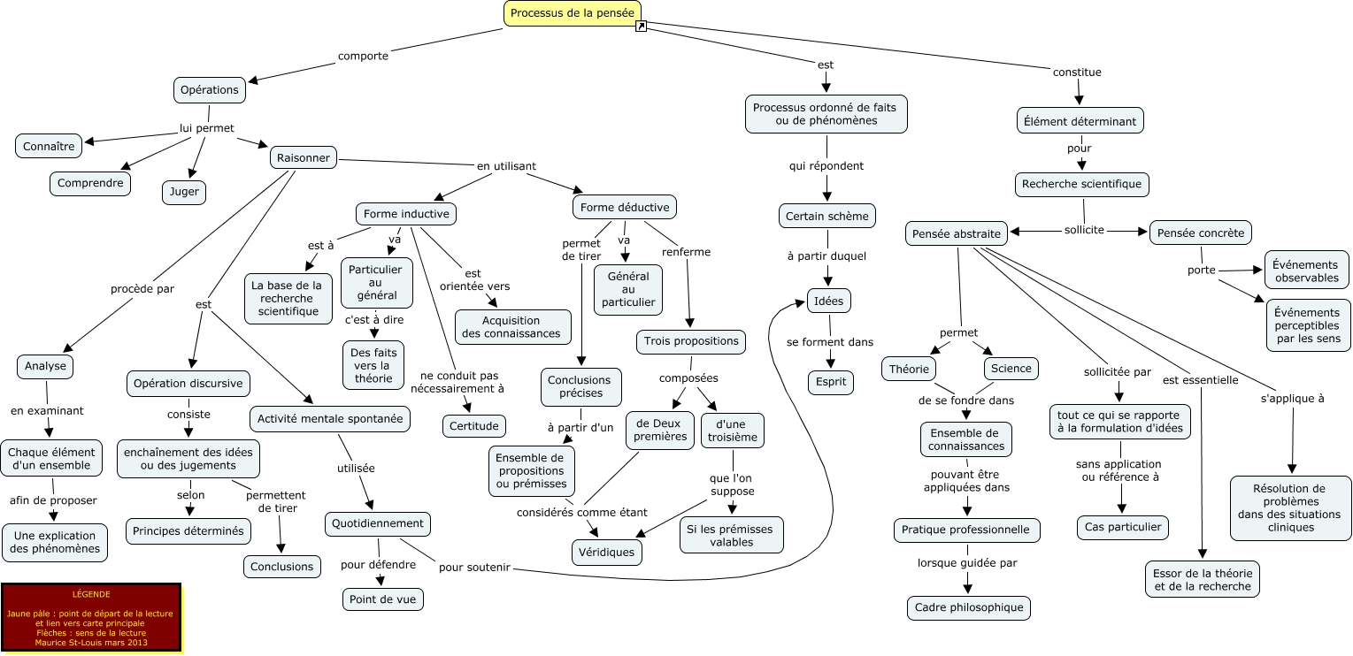
Cette carte de concepts créée avec IHMC CmapTools traite de: Processus de la pensée, Opérations lui permet Connaître, Trois propositions composées d'une troisième, Pensée abstraite s'applique à Résolution de problèmes dans des situations cliniques, Pensée abstraite permet Science, d'une troisième que l'on suppose Si les prémisses valables, Idées se forment dans Esprit, Processus de la pensée comporte Opérations, Pratique professionnelle lorsque guidée par Cadre philosophique, d'une troisième que l'on suppose Véridiques, Raisonner procède par Analyse, Activité mentale spontanée utilisée Quotidiennement, Quotidiennement pour défendre Point de vue, Forme inductive va Particulier au général, tout ce qui se rapporte à la formulation d'idées sans application ou référence à Cas particulier, Forme inductive est orientée vers Acquisition des connaissances, Forme déductive permet de tirer Conclusions précises, Certain schème à partir duquel Idées, Opérations lui permet Juger, Trois propositions composées de Deux premières, Processus de la pensée est Processus ordonné de faits ou de phénomènes