WARNING:
JavaScript is turned OFF. None of the links on this concept map will
work until it is reactivated.
If you need help turning JavaScript On, click here.
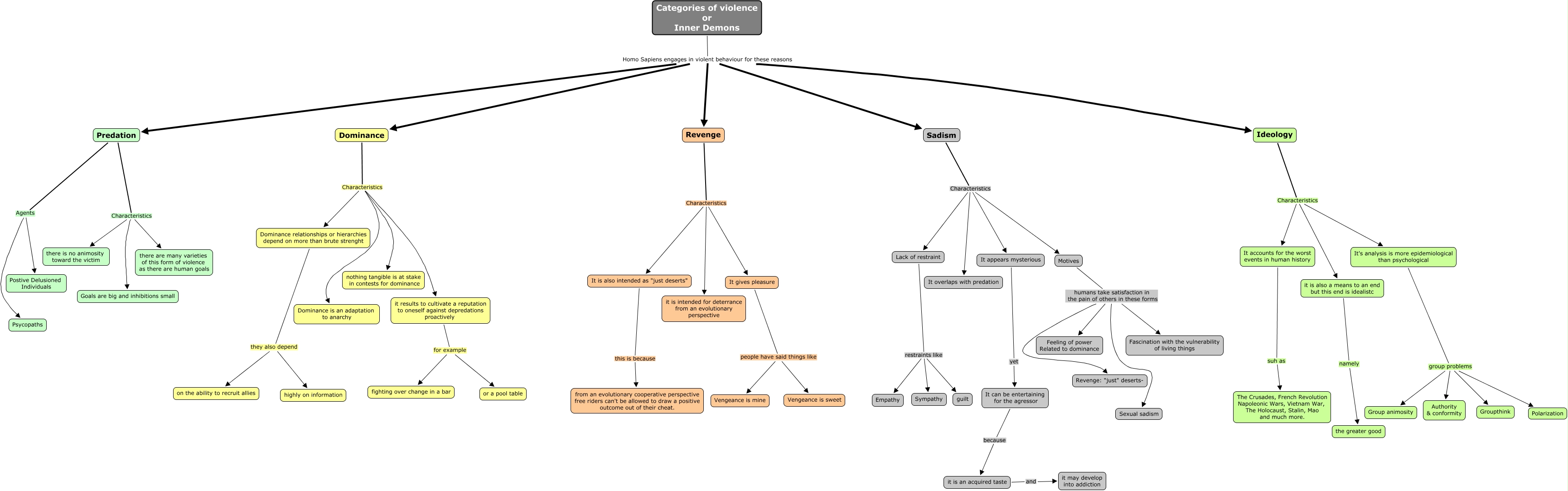
Este Cmap, tiene información relacionada con: Categories of Violence, it is an acquired taste and it may develop into addiction, Predation Characteristics there are many varieties of this form of violence as there are human goals, Sadism Characteristics It overlaps with predation, It's analysis is more epidemiological than psychological group problems Authority & conformity, Predation Agents Psycopaths, Motives humans take satisfaction in the pain of others in these forms Fascination with the vulnerability of living things, Predation Characteristics there is no animosity toward the victim, It's analysis is more epidemiological than psychological group problems Groupthink, Categories of violence or Inner Demons Homo Sapiens engages in violent behaviour for these reasons Ideology, Categories of violence or Inner Demons Homo Sapiens engages in violent behaviour for these reasons Dominance, It is also intended as "just deserts" this is because from an evolutionary cooperative perspective free riders can't be allowed to draw a positive outcome out of their cheat., It gives pleasure people have said things like Vengeance is mine, Lack of restraint restraints like Empathy, Sadism Characteristics It appears mysterious, Revenge Characteristics it is intended for deterrance from an evolutionary perspective, Categories of violence or Inner Demons Homo Sapiens engages in violent behaviour for these reasons Revenge, Dominance Characteristics nothing tangible is at stake in contests for dominance, It's analysis is more epidemiological than psychological group problems Group animosity, It accounts for the worst events in human history suh as The Crusades, French Revolution Napoleonic Wars, Vietnam War, The Holocaust, Stalin, Mao and much more., Sadism Characteristics Lack of restraint