WARNING:
JavaScript is turned OFF. None of the links on this concept map will
work until it is reactivated.
If you need help turning JavaScript On, click here.
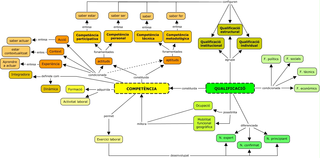
Este Cmap, tiene información relacionada con: mapa conceptual competencies i qualificació, COMPETÈNCIA definida com Dinàmica, Exercici laboral desenvolupat N. principiant, COMPETÈNCIA condicionada aptituds, COMPETÈNCIA condicionada Acció, Competència tècnica entesa saber, QUALIFICACIÓ diferenciada N. principiant, QUALIFICACIÓ constituida COMPETÈNCIA, QUALIFICACIÓ diferenciada N. confirmat, saber estar configuren Qualificació estructural, Ocupació millora COMPETÈNCIA, saber fer configuren Qualificació individual, COMPETÈNCIA condicionada actituds, Mobilitat funcional geogràfica millora COMPETÈNCIA, saber ser configuren Qualificació estructural, actituds fonamentades Competència participativa, Exercici laboral desenvolupat N. expert, QUALIFICACIÓ agrupa Qualificació institucional, saber fer configuren Qualificació estructural, saber estar configuren Qualificació individual, COMPETÈNCIA adquirida Activitat laboral