WARNING:
JavaScript is turned OFF. None of the links on this concept map will
work until it is reactivated.
If you need help turning JavaScript On, click here.
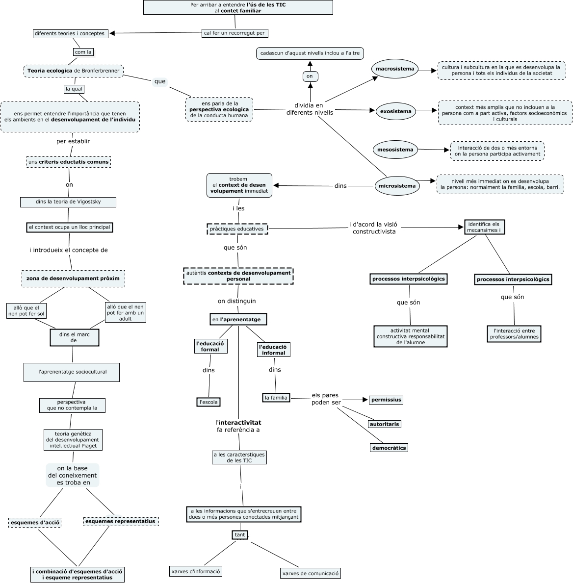
Aquest mapa conceptual conté informació relacionada amb: Mapa conceptual Maria Rosa, tant ???? xarxes d'informació, ens parla de la perspectiva ecologica de la conducta humana dividia en diferents nivells on, perspectiva que no contempla la ???? ????, macrosistema ???? cultura i subcultura en la que es desenvolupa la persona i tots els individus de la societat, ens permet entendre l'importància que tenen els ambients en el desenvolupament de l'individu per establir uns criteris eductatis comuns, perspectiva que no contempla la ???? teoria genètica del desenvolupament intel.lectiual Piaget, identifica els mecansimes i ???? processos interpsicològics, allò que el nen pot fer amb un adult ???? dins el marc de, ens parla de la perspectiva ecologica de la conducta humana dividia en diferents nivells cadascun d'aquest nivells inclou a l'altre, dins la teoria de Vigostsky ???? el context ocupa un lloc principal, trobem el context de desen volupament immediat i les pràctiques educatives, esquemes d'acció ???? i combinació d'esquemes d'acció i esqueme representatius, en l'aprenentatge com l'educació informal, exosistema ???? context més amplis que no inclouen a la persona com a part activa, factors socioeconòmics i culturals, pràctiques educatives i d'acord la visió constructivista identifica els mecansimes i, ???? ???? ens permet entendre l'importància que tenen els ambients en el desenvolupament de l'individu, dins el marc de ???? l'aprenentatge sociocultural, la familia els pares poden ser democràtics, en l'aprenentatge ???? l'educació formal, ???? que ens parla de la perspectiva ecologica de la conducta humana