WARNING:
JavaScript is turned OFF. None of the links on this concept map will
work until it is reactivated.
If you need help turning JavaScript On, click here.
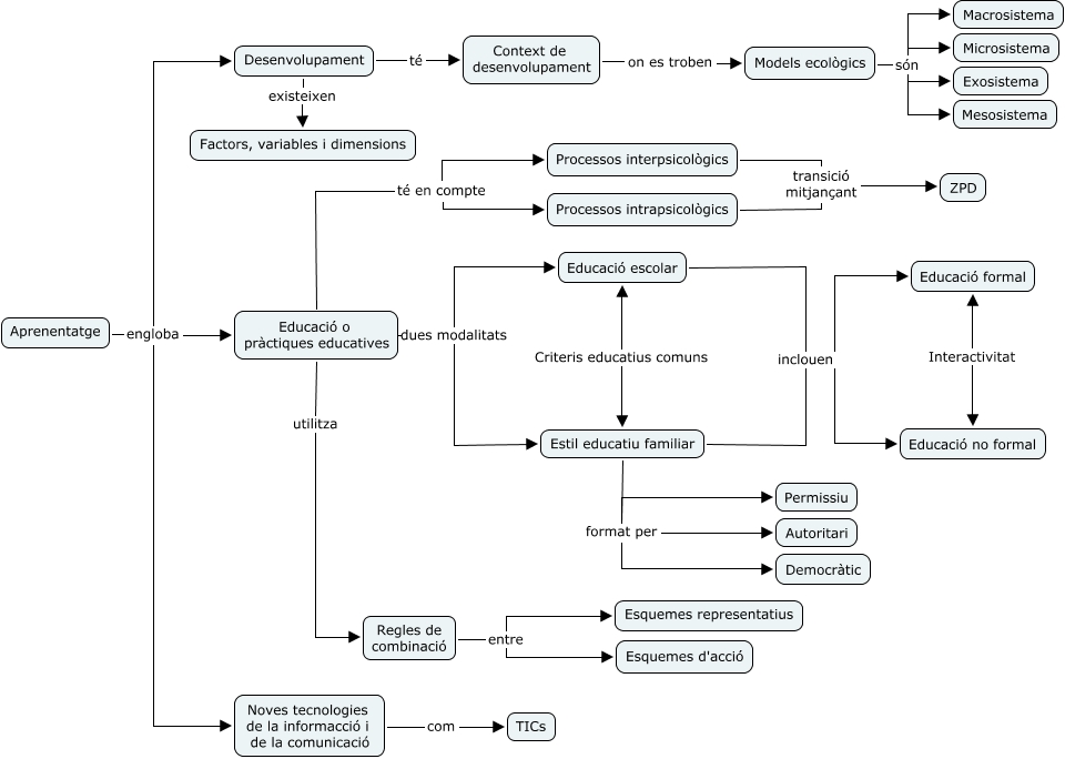
Este Cmap, tiene información relacionada con: Mapa conceptual Jèssica, Aprenentatge engloba Educació o pràctiques educatives, Educació o pràctiques educatives dues modalitats Educació escolar, Estil educatiu familiar format per Democràtic, Educació escolar inclouen Educació no formal, Context de desenvolupament on es troben Models ecològics, Educació escolar inclouen Educació formal, Models ecològics són Exosistema, Models ecològics són Macrosistema, Educació o pràctiques educatives dues modalitats Estil educatiu familiar, Regles de combinació entre Esquemes representatius, Estil educatiu familiar inclouen Educació formal, Models ecològics són Mesosistema, Educació o pràctiques educatives té en compte Processos intrapsicològics, Educació o pràctiques educatives utilitza Regles de combinació, Estil educatiu familiar inclouen Educació no formal, Aprenentatge engloba Desenvolupament, Desenvolupament existeixen Factors, variables i dimensions, Noves tecnologies de la informacció i de la comunicació com TICs, Processos interpsicològics transició mitjançant ZPD, Aprenentatge engloba Noves tecnologies de la informacció i de la comunicació