WARNING:
JavaScript is turned OFF. None of the links on this concept map will
work until it is reactivated.
If you need help turning JavaScript On, click here.
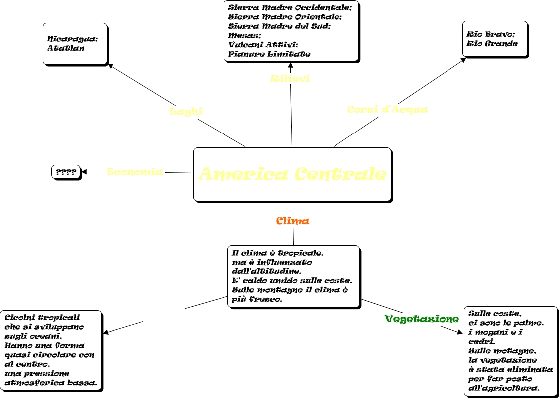
Questa Cmap, creata con IHMC CmapTools, contiene informazioni relative a: Furla e Fo, America Centrale Corsi d'Acqua Rio Bravo; Rio Grande, America Centrale Clima Il clima è tropicale, ma è influenzato dall'altitudine. E' caldo umido sulle coste. Sulle montagne il clima è più fresco., America Centrale Laghi Nicaragua; Atatlan, Il clima è tropicale, ma è influenzato dall'altitudine. E' caldo umido sulle coste. Sulle montagne il clima è più fresco. Uragani Cicolni tropicali che si sviluppano sugli oceani. Hanno una forma quasi circolare con al centro, una pressione atmosferica bassa., America Centrale Rilievi Sierra Madre Occidentale; Sierra Madre Orientale; Sierra Madre del Sud; Mesas; Vulcani Attivi; Pianure Limitate, America Centrale Economia ????, Il clima è tropicale, ma è influenzato dall'altitudine. E' caldo umido sulle coste. Sulle montagne il clima è più fresco. Vegetazione Sulle coste, ci sono le palme, i mogani e i cedri. Sulle motagne, la vegetazione è stata eliminata per far posto all'agricoltura.