WARNING:
JavaScript is turned OFF. None of the links on this concept map will
work until it is reactivated.
If you need help turning JavaScript On, click here.
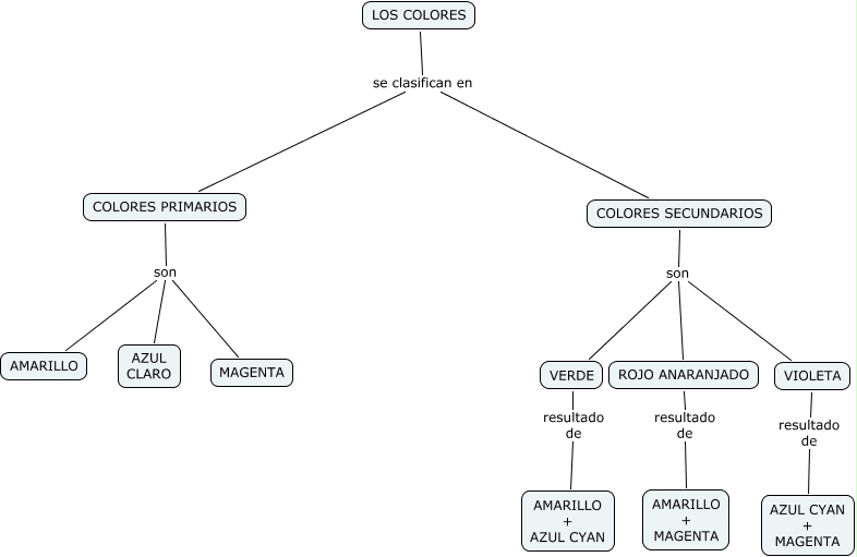
Este Cmap, tiene información relacionada con: LOS COLORES(Ana), LOS COLORES se clasifican en COLORES PRIMARIOS, COLORES PRIMARIOS son AZUL CLARO, LOS COLORES se clasifican en COLORES SECUNDARIOS, ROJO ANARANJADO resultado de AMARILLO + MAGENTA, VIOLETA resultado de AZUL CYAN + MAGENTA, COLORES SECUNDARIOS son ROJO ANARANJADO, COLORES PRIMARIOS son MAGENTA, VERDE resultado de AMARILLO + AZUL CYAN, COLORES SECUNDARIOS son VERDE, COLORES PRIMARIOS son AMARILLO, COLORES SECUNDARIOS son VIOLETA