WARNING:
JavaScript is turned OFF. None of the links on this concept map will
work until it is reactivated.
If you need help turning JavaScript On, click here.
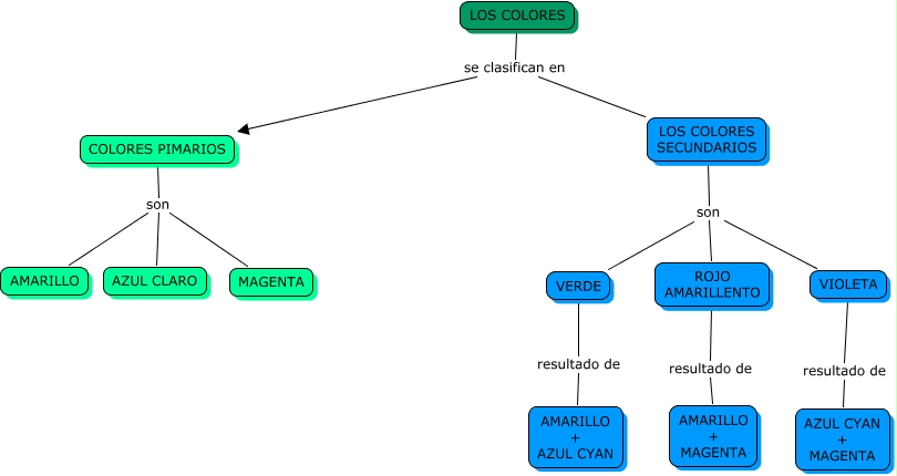
Este Cmap, tiene información relacionada con: LOS COLORES(Marcos), LOS COLORES SECUNDARIOS son ROJO AMARILLENTO, LOS COLORES SECUNDARIOS son VERDE, LOS COLORES se clasifican en COLORES PIMARIOS, VERDE resultado de AMARILLO + AZUL CYAN, COLORES PIMARIOS son AZUL CLARO, LOS COLORES SECUNDARIOS son VIOLETA, COLORES PIMARIOS son MAGENTA, VIOLETA resultado de AZUL CYAN + MAGENTA, ROJO AMARILLENTO resultado de AMARILLO + MAGENTA, COLORES PIMARIOS son AMARILLO, LOS COLORES se clasifican en LOS COLORES SECUNDARIOS