WARNING:
JavaScript is turned OFF. None of the links on this concept map will
work until it is reactivated.
If you need help turning JavaScript On, click here.
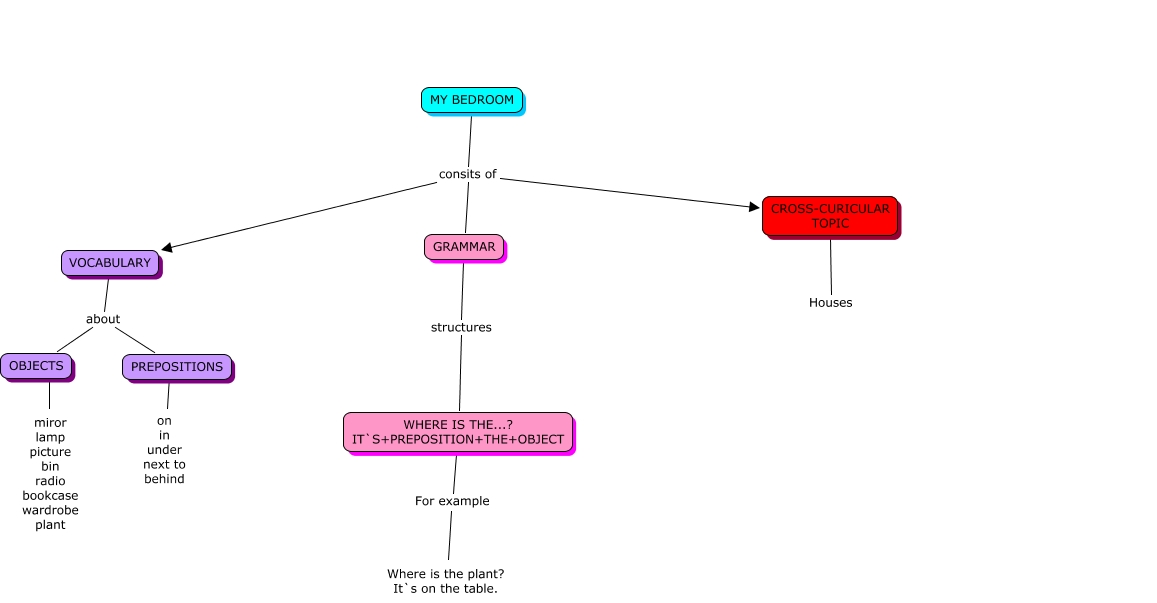
Este Cmap, tiene información relacionada con: MY BEDROOM (Hugo P,Lucía G,y Lola), CROSS-CURICULAR TOPIC Houses, PREPOSITIONS ???? on in under next to behind, VOCABULARY about OBJECTS, WHERE IS THE...? IT`S+PREPOSITION+THE+OBJECT For example, GRAMMAR structures WHERE IS THE...? IT`S+PREPOSITION+THE+OBJECT, MY BEDROOM consits of VOCABULARY, MY BEDROOM consits of GRAMMAR, VOCABULARY about PREPOSITIONS, MY BEDROOM consits of CROSS-CURICULAR TOPIC, OBJECTS ???? miror lamp picture bin radio bookcase wardrobe plant, WHERE IS THE...? IT`S+PREPOSITION+THE+OBJECT For example Where is the plant? It`s on the table.