WARNING:
JavaScript is turned OFF. None of the links on this concept map will
work until it is reactivated.
If you need help turning JavaScript On, click here.
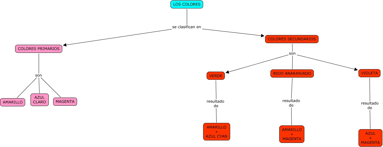
Este Cmap, tiene información relacionada con: LOS COLORES(Paco), COLORES SECUNDARIOS son VIOLETA, COLORES SECUNDARIOS son VERDE, LOS COLORES se clasifican en COLORES PRIMARIOS, COLORES PRIMARIOS son MAGENTA, COLORES PRIMARIOS son AZUL CLARO, ROJO ANARANJADO resultado de AMARILLO + MAGENTA, COLORES SECUNDARIOS son ROJO ANARANJADO, VIOLETA resultado de AZUL + MAGENTA, LOS COLORES se clasifican en COLORES SECUNDARIOS, VERDE resultado de AMARILLO + AZUL CYAN, COLORES PRIMARIOS son AMARILLO