WARNING:
JavaScript is turned OFF. None of the links on this concept map will
work until it is reactivated.
If you need help turning JavaScript On, click here.
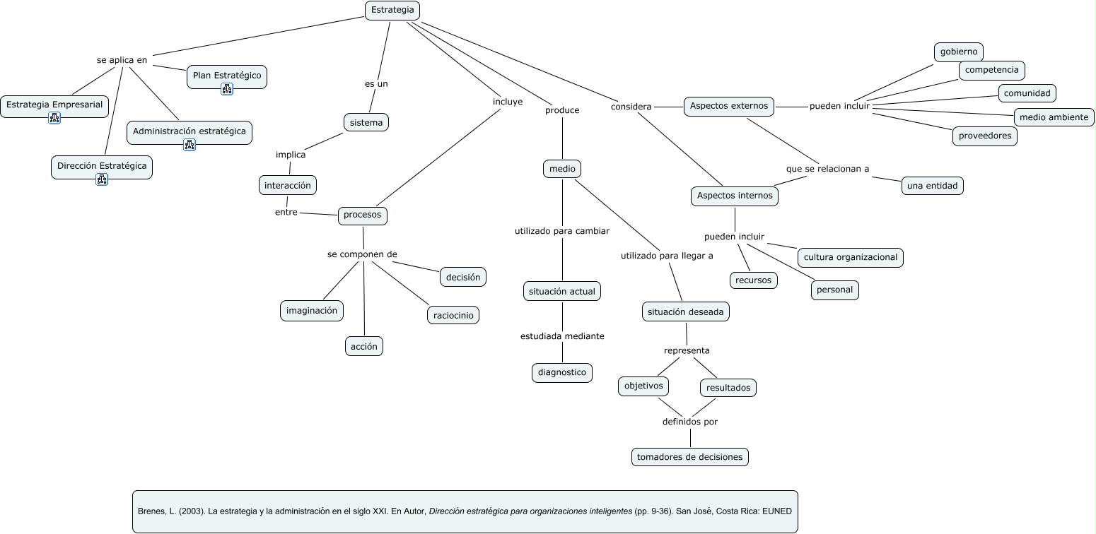
Este Cmap, tiene información relacionada con: Estrategia, Estrategia es un sistema, Estrategia se aplica en Plan Estratégico, Aspectos internos que se relacionan a una entidad, medio utilizado para cambiar situación actual, interacción entre procesos, Estrategia se aplica en Dirección Estratégica, Estrategia incluye procesos, Estrategia considera Aspectos internos, Aspectos externos pueden incluir comunidad, Estrategia considera Aspectos externos, Estrategia se aplica en Estrategia Empresarial, situación deseada representa objetivos, situación actual estudiada mediante diagnostico, Aspectos internos pueden incluir cultura organizacional, Aspectos externos pueden incluir medio ambiente, objetivos definidos por tomadores de decisiones, procesos se componen de raciocinio, Estrategia se aplica en Administración estratégica, Aspectos externos pueden incluir competencia, procesos se componen de acción