WARNING:
JavaScript is turned OFF. None of the links on this concept map will
work until it is reactivated.
If you need help turning JavaScript On, click here.
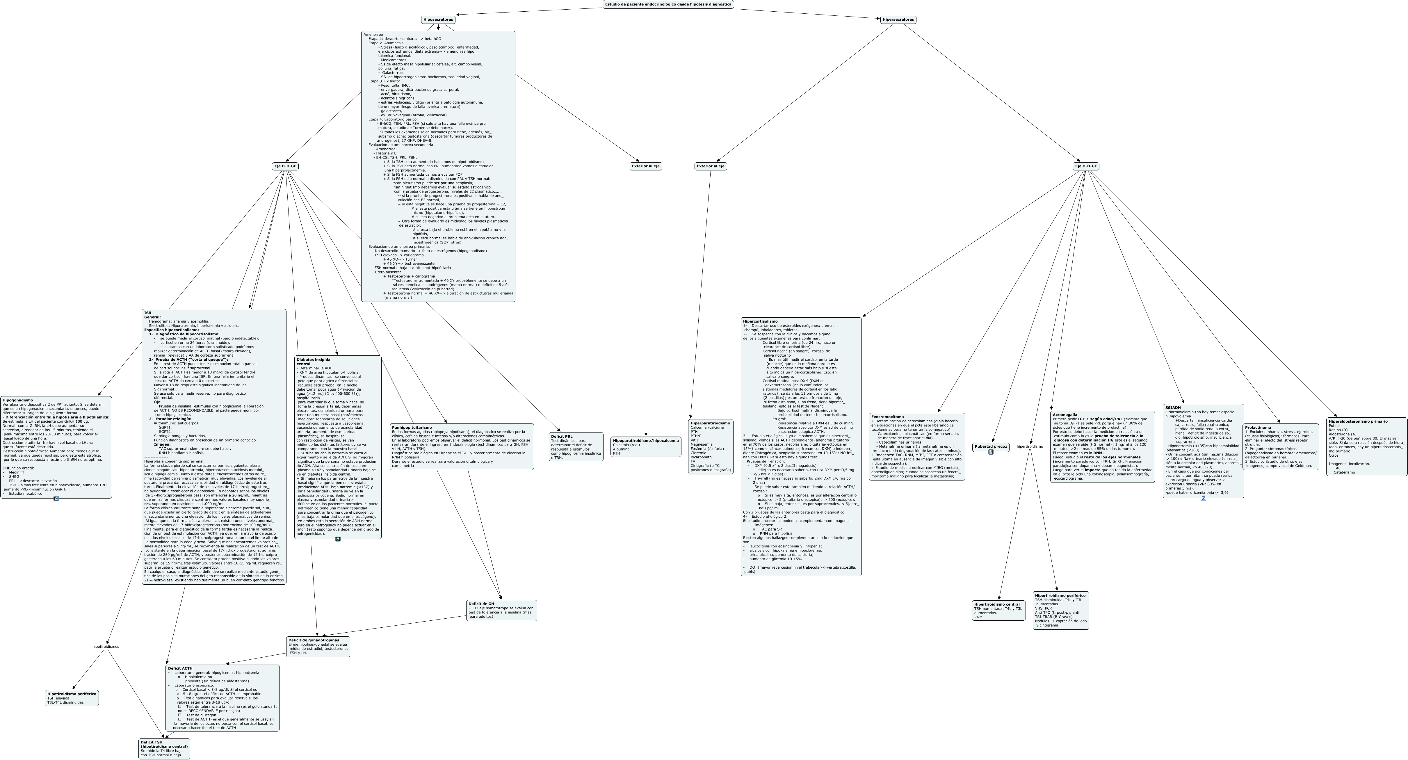
Este Cmap, tiene información relacionada con: Estudio de paciente endocrinológico desde hipótesis diagnóstica, Eje H-H-GE Prolactinoma 1. Excluir: embarazo, stress, ejercicio, (causas fisiológicas); fármacos. Para eliminar el efecto del stress repetir otro dia. 2. Preguntar síntomas típicos (hipogonadismo en hombre; amenorrea/ galactorrea en mujeres). 3. Estudio: Estudio de otros ejes, imágenes, campo visual de Goldman., Eje H-H-GE hipertiroidismo Hipertiroidismo central TSH aumentada, T4L y T3L aumentadas. RNM, Eje H-H-GE Déficit PRL Test dinámicos para determinar el deficit de respuesta a estimulos como hipoglicemia insulinica o TRH., Eje H-H-GE Deficit ACTH - Laboratorio general: hipoglicemia, hiponatremia. o Hipokalemia no presente (sin déficit de aldosterona) - Laboratorio especifico: o Cortisol basal < 3-5 ug/dl. Si el cortisol es > 15-18 ug/dl, el déficit de ACTH es improbable. o Test dinamicos para evaluar reserva si los valores están entre 3-18 ug/dl Test de tolerancia a la insulina (es el gold standart; no es RECOMENDABLE por riesgos) Test de glucagon Test de ACTH (es el que generalmente se usa; en la mayoría de los pctes no basta con el cortisol basal, es necesario hacer tbn el test de ACTH, Eje H-H-GE Feocromocitoma + Determinación de catecolaminas (ojala hacerlo en situaciones en que el pcte este liberando ca_ tecolaminas para no tener un falso negativo): -Catecolaminas plasmáticas (en forma seriada, de manera de fraccionar el día) - Catecolaminas urinarias - Metanefrina urinaria (la metanefrina es un producto de la degradación de las catecolaminas). + Imagenes: TAC, RNM, MIBI, PET o cateterización (esta ultima en ausencia de imagen visible con alto índice de sospecha). + Estudio de medicina nuclear con MIBG (metaio_ dobencilguanidina; cuando se sospecha un feocro_ mocitoma maligno para localizar la metastasis)., Hiposecretores Amenorrea Etapa 1: descartar embaraz--> beta hCG Etapa 2. Anamnesis: - Stress (fisico o sicológico), peso (cambio), enfermedad, ejercicios extremos, dieta extrema--> amenorrea hipo_ talamica funcional. - Medicamentos - Ss de efecto masa hipofisiaria: cefalea, alt. campo visual, poliuria, fatiga. - Galactorrea - SS. de hipoestrogenismo: bochornos, sequedad vaginal, ….. Etapa 3. Ex físico: - Peso, talla, IMC; - envergadura, distribución de grasa corporal, - acné, hirsutismo, - acantosis nigricans, - estrias violáceas, vitiligo (orienta a patologia autoinmune, tiene mayor riesgo de falla ovárica prematura), - galactorrea, - ex. Vulvovaginal (atrofia, virilización) Etapa 4. Laboratorio básico. - B-hCG, TSH, PRL, FSH (si sale alta hay una falla ovárica pre_ matura, estudio de Turner se debe hacer). - Si todos los exámenes salen normales pero tiene, además, hir_ sutismo o acné: testosterona (descartar tumores productores de andrógenos), 17 OHP, DHEA-S. Evaluación de amenorrea secundaria - Amenorrea. - Historia y EF. - B-hCG, TSH, PRL, FSH. + Si la TSH está aumentada hablamos de hipotiroidismo; + Si la TSH esta normal con PRL aumentada vamos a estudiar una hiperprolactinemia. + Si la FSH aumentada vamos a evaluar FOP. + Si la FSH está normal o disminuida con PRL y TSH normal: *con hirsutismo puede ser por una neoplasia; *sin hirsutismo debemos evaluar su estado estrogénico con la prueba de progesterona, niveles de E2 plasmatico,…. , ~ si la prueba de progesterona es positiva se habla de ano_ vulación con E2 normal, ~ si esta negativa se hace una prueba de progesterona + E2, # si está positiva esta ultima se tiene un hipoestroge_ nismo (hipotálamo-hipofisis), # si está negativo el problema está en el útero. ~ Otra forma de evaluarlo es midiendo los niveles plasmáticos de estradiol: # si esta bajo el problema está en el hipotálamo y la hipófisis, # si esta normal se habla de anovulación crónica nor_ moestrogénica (SOP, otros). Evaluación de amenorrea primaria: -No desarrollo mamario--> falta de estrógenos (hipogonadismo) -FSH elevada--> cariograma + 45 XO--> Turner + 46 XY--> test evanescente FSH normal o baja --> alt hipot-hipofisiaria -Utero ausente: + Testosterona + cariograma *Testosterona aumentada + 46 XY probablemente se debe a un sd resistencia a los andrógenos (mama normal) o déficit de 5 alfa reductasa (virilización en pubertad). + Testosterona normal + 46 XX--> alteración de estructutras mullerianas (mama normal), Eje H-H-GE hipotiroidismos Hipotiroidismo periferico TSH elevada, T3L-T4L disminuidas, Panhipopituitarismo En las formas agudas (aplopejía hipofisaria), el diagnóstico se realiza por la clínica, cefalea brusca e intensa y/o alteraciones campimétricas. En el laboratorio podremos observar el déficit hormonal. Los test dinámicos se realizarán durante el ingreso en Endocrinología (test dinamicos para GH, FSH y LH, ACTH y TSH). Diagnóstico radiológico en Urgencias el TAC y posteriormente de elección la RNM hipofisaria. Durante el estudio se realizará valoración oftalmológica y campimetría Deficit de GH - El eje somatotropo se evalua con test de tolerancia a la insulina (mas para adultos), Eje H-H-GE Diabetes insípida central - Determinar la ADH. - RNM de area hipotálamo-hipófisis. - Pruebas dinámicas: se convence al pcte que para dgtico diferencial se requiere esta prueba, en la noche debe tomar poca agua {Privación de agua (ᡄ hrs) (D p: 400-600 ¿?)}, hospitalizarlo para controlar lo que toma y hace, se toma la presión arterial, determinas electrolitos, osmolaridad urinaria para tener una muestra basal (parámetros medidos: sobrecarga de soluciones hipertónicas; respuesta a vasopresina; ausencia de aumento de osmolaridad urinaria; aumento de osmolaridad plasmática), se hospitaliza con restricción de visitas, se van midiendo los distintos factores dy se va comparando con la muestra basal: + Si sube mucho la natremia se corta el experimento y se le da ADH. Si no mejoran significa que la persona no estaba producien_ do ADH. Alta concentración de sodio en plasma y osmolaridad urinaria baja se ve en diabetes insípida central. + Si mejoran los parámetros de la muestra basal significa que la persona si estaba produciendo ADH. Baja natremia () y baja osmolaridad urinaria se ve en la polidipsia psicógena. Sodio normal en plasma y osmolaridad urinaria > 600 se ve en los pacientes normales. El pacte nefrogenico tiene una menor capacidad para concentrar la orina que el psicogénico (mas baja osmolaridad que en el psicógeno), en ambos esta la secreción de ADH normal pero en el nefrogénico no puede actuar en el riñon (esto supongo que depende del grado de nefrogenicidad)., Hipersecretores Exterior al eje, Deficit de GH - El eje somatotropo se evalua con test de tolerancia a la insulina (mas para adultos) Deficit de gonadotropinas El eje hipófisis-gonadal se evalua midiendo estradiol, testosterona, FSH y LH., Eje H-H-GE Deficit de gonadotropinas El eje hipófisis-gonadal se evalua midiendo estradiol, testosterona, FSH y LH., Eje H-H-GE Hiperaldosteronismo primario Potasio Renina (R) Aldosterona (A) A/R: ᡌ (de pié) sobre 30. El más sen_ sible. Si da esta relación después de hidra_ tado, entonces, hay un hiperaldosteronis_ mo primario. Otros Imagenes: localización. TAC Cateterismo, Hipersecretores Eje H-H-GE, Eje H-H-GE hipertiroidismo Hipertiroidismo periférico TSH disminuida, T4L y T3L aumentadas. VHS, PCR Anti TPO (t. post-p); anti TSI-TRAB (B-Graves) Nódulos: + captación de iodo y cintigrama., Deficit ACTH - Laboratorio general: hipoglicemia, hiponatremia. o Hipokalemia no presente (sin déficit de aldosterona) - Laboratorio especifico: o Cortisol basal < 3-5 ug/dl. Si el cortisol es > 15-18 ug/dl, el déficit de ACTH es improbable. o Test dinamicos para evaluar reserva si los valores están entre 3-18 ug/dl Test de tolerancia a la insulina (es el gold standart; no es RECOMENDABLE por riesgos) Test de glucagon Test de ACTH (es el que generalmente se usa; en la mayoría de los pctes no basta con el cortisol basal, es necesario hacer tbn el test de ACTH Deficit TSH (hipotiroidismo central) Se mide la T4 libre baja con TSH normal o baja., Eje H-H-GE hipotiroidismos Deficit TSH (hipotiroidismo central) Se mide la T4 libre baja con TSH normal o baja., Deficit de gonadotropinas El eje hipófisis-gonadal se evalua midiendo estradiol, testosterona, FSH y LH. Deficit ACTH - Laboratorio general: hipoglicemia, hiponatremia. o Hipokalemia no presente (sin déficit de aldosterona) - Laboratorio especifico: o Cortisol basal < 3-5 ug/dl. Si el cortisol es > 15-18 ug/dl, el déficit de ACTH es improbable. o Test dinamicos para evaluar reserva si los valores están entre 3-18 ug/dl Test de tolerancia a la insulina (es el gold standart; no es RECOMENDABLE por riesgos) Test de glucagon Test de ACTH (es el que generalmente se usa; en la mayoría de los pctes no basta con el cortisol basal, es necesario hacer tbn el test de ACTH, Eje H-H-GE Pubertad precoz, Eje H-H-GE Panhipopituitarismo En las formas agudas (aplopejía hipofisaria), el diagnóstico se realiza por la clínica, cefalea brusca e intensa y/o alteraciones campimétricas. En el laboratorio podremos observar el déficit hormonal. Los test dinámicos se realizarán durante el ingreso en Endocrinología (test dinamicos para GH, FSH y LH, ACTH y TSH). Diagnóstico radiológico en Urgencias el TAC y posteriormente de elección la RNM hipofisaria. Durante el estudio se realizará valoración oftalmológica y campimetría