WARNING:
JavaScript is turned OFF. None of the links on this concept map will
work until it is reactivated.
If you need help turning JavaScript On, click here.
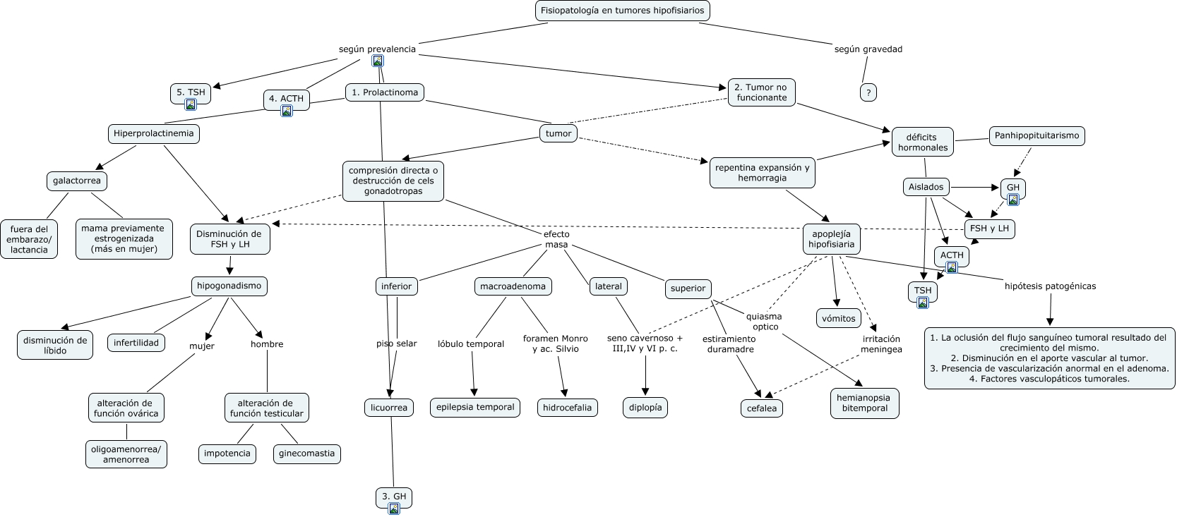
Este Cmap, tiene información relacionada con: Fisiopatología de tumores hipofisiarios, tumor compresión directa o destrucción de cels gonadotropas, inferior piso selar licuorrea, alteración de función testicular ginecomastia, ACTH TSH, déficits hormonales Panhipopituitarismo, Fisiopatología en tumores hipofisiarios según prevalencia 2. Tumor no funcionante, hipogonadismo hombre alteración de función testicular, Fisiopatología en tumores hipofisiarios según prevalencia 5. TSH, Fisiopatología en tumores hipofisiarios según prevalencia 4. ACTH, lateral seno cavernoso + III,IV y VI p. c. diplopía, Hiperprolactinemia Disminución de FSH y LH, repentina expansión y hemorragia déficits hormonales, 2. Tumor no funcionante déficits hormonales, 2. Tumor no funcionante tumor, apoplejía hipofisiaria seno cavernoso + III,IV y VI p. c. diplopía, GH FSH y LH, Aislados GH, apoplejía hipofisiaria vómitos, galactorrea fuera del embarazo/ lactancia, alteración de función testicular impotencia