WARNING:
JavaScript is turned OFF. None of the links on this concept map will
work until it is reactivated.
If you need help turning JavaScript On, click here.
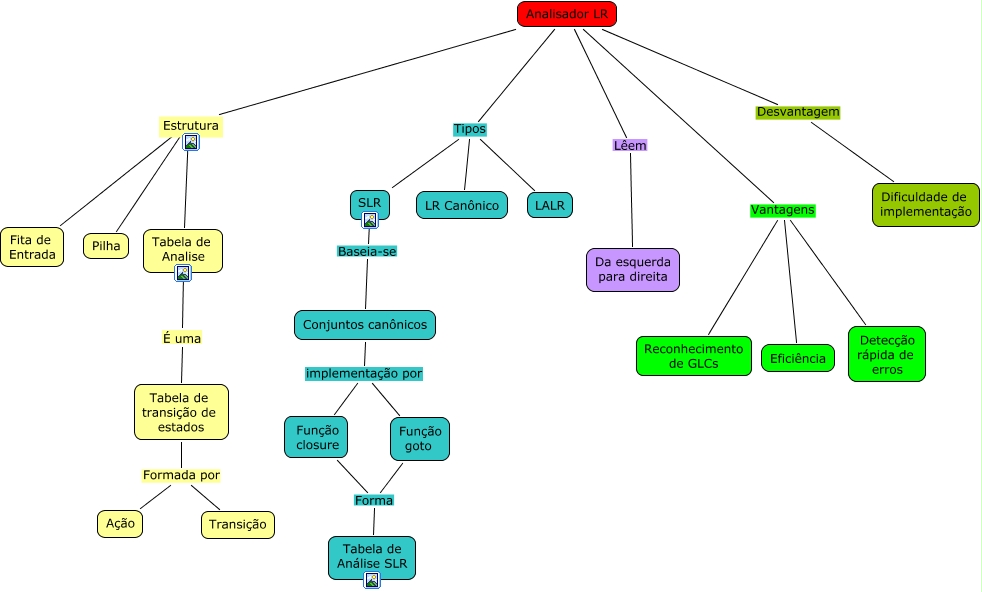
Esse mapa conceitual, produzido no IHMC CmapTools, tem a informação relacionada a: Analisador lr, Conjuntos canônicos implementação por Função goto, SLR Baseia-se Conjuntos canônicos, Analisador LR Vantagens Detecção rápida de erros, Tabela de transição de estados Formada por Transição, Analisador LR Desvantagem Dificuldade de implementação, Função closure Forma Tabela de Análise SLR, Analisador LR Estrutura Pilha, Analisador LR Estrutura Tabela de Analise, Tabela de Analise É uma Tabela de transição de estados, Tabela de transição de estados Formada por Ação, Analisador LR Estrutura Fita de Entrada, Analisador LR Tipos SLR, Analisador LR Vantagens Reconhecimento de GLCs, Função goto Forma Tabela de Análise SLR, Analisador LR Vantagens Eficiência, Conjuntos canônicos implementação por Função closure, Analisador LR Tipos LALR, Analisador LR Lêem Da esquerda para direita, Analisador LR Tipos LR Canônico