WARNING:
JavaScript is turned OFF. None of the links on this concept map will
work until it is reactivated.
If you need help turning JavaScript On, click here.
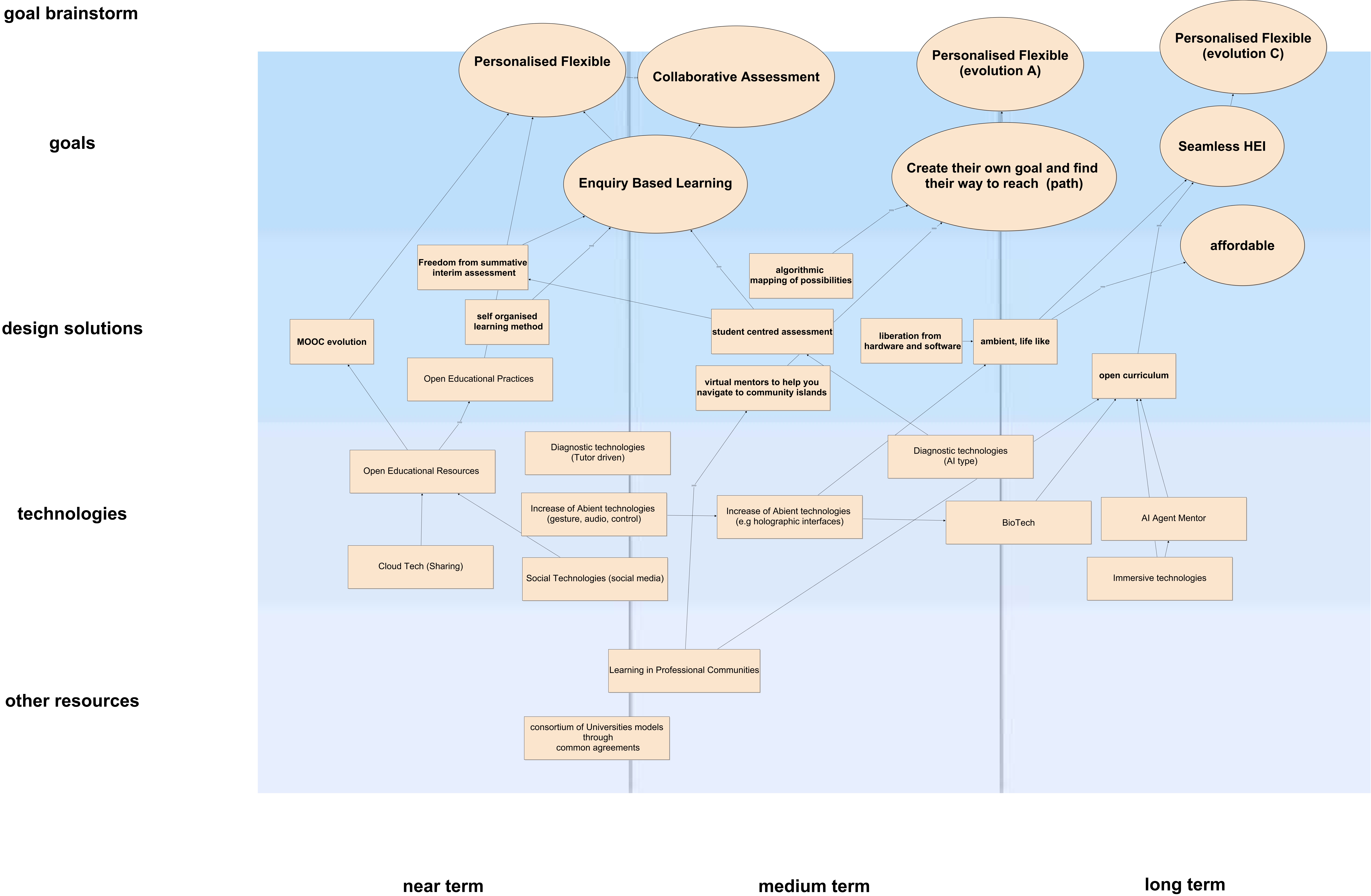
This Concept Map, created with IHMC CmapTools, has information related to: Group2, Seamless HEI Personalised Flexible (evolution C), Create their own goal and find their way to reach (path) Personalised Flexible (evolution A), Immersive technologies ???? open curriculum, Immersive technologies AI Agent Mentor, Increase of Abient technologies (e.g holographic interfaces) BioTech, Increase of Abient technologies (e.g holographic interfaces) ambient, life like, AI Agent Mentor open curriculum, Learning in Professional Communities open curriculum, self organised learning method ???? Enquiry Based Learning, student centred assessment ???? Enquiry Based Learning, Personalised Flexible ???? Collaborative Assessment, Open Educational Practices Personalised Flexible, Open Educational Resources ???? Open Educational Practices, Cloud Tech (Sharing) Open Educational Resources, Open Educational Resources MOOC evolution, ambient, life like ???? affordable, student centred assessment Freedom from summative interim assessment, Increase of Abient technologies (gesture, audio, control) Increase of Abient technologies (e.g holographic interfaces), Social Technologies (social media) Open Educational Resources, BioTech open curriculum