WARNING:
JavaScript is turned OFF. None of the links on this concept map will
work until it is reactivated.
If you need help turning JavaScript On, click here.
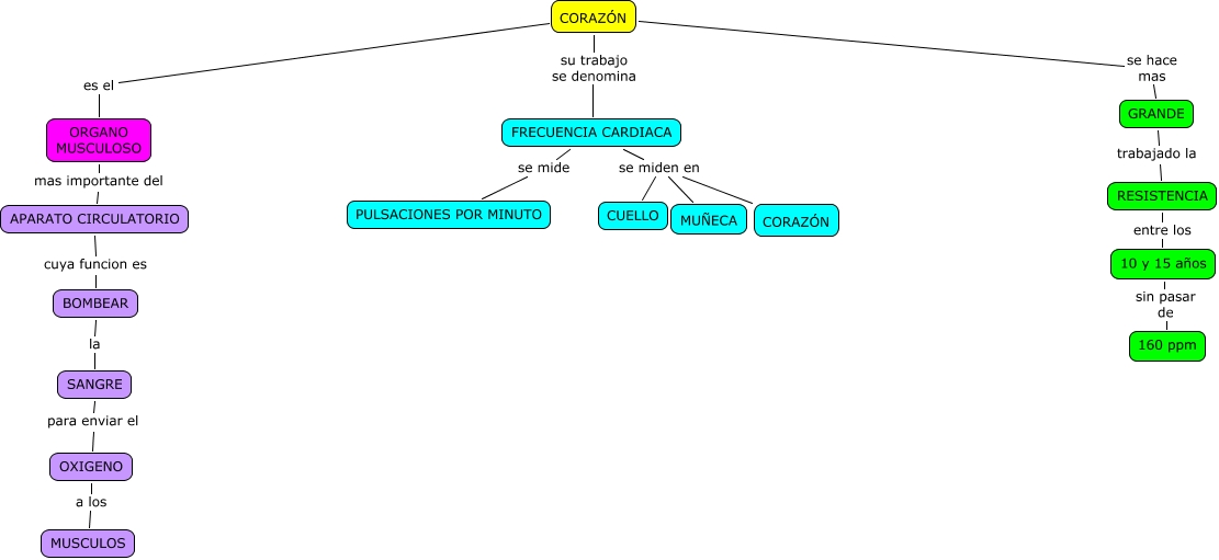
Este Cmap, tiene información relacionada con: CORAZÓN ( Silvia), APARATO CIRCULATORIO cuya funcion es BOMBEAR, FRECUENCIA CARDIACA se miden en CORAZÓN, SANGRE para enviar el OXIGENO, CORAZÓN su trabajo se denomina FRECUENCIA CARDIACA, RESISTENCIA entre los 10 y 15 años, ORGANO MUSCULOSO mas importante del APARATO CIRCULATORIO, BOMBEAR la SANGRE, FRECUENCIA CARDIACA se mide PULSACIONES POR MINUTO, GRANDE trabajado la RESISTENCIA, CORAZÓN se hace mas GRANDE, OXIGENO a los MUSCULOS, FRECUENCIA CARDIACA se miden en MUÑECA, 10 y 15 años sin pasar de 160 ppm, CORAZÓN es el ORGANO MUSCULOSO, FRECUENCIA CARDIACA se miden en CUELLO