WARNING:
JavaScript is turned OFF. None of the links on this concept map will
work until it is reactivated.
If you need help turning JavaScript On, click here.
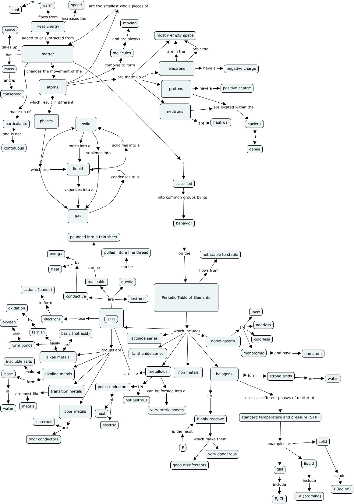
This Concept Map, created with IHMC CmapTools, has information related to: Periodic table States of Matter, liquid solidifies into a solid, protons have a positive charge, atoms which result in different phases, poor conductors of electric, ductile can be pulled into a fine thread, metals groups are alkali metals, matter is made up of particulants, halogens are highly reactive, halogens occur at different phases of matter at standard temperature and pressure (STP), Periodic Table of Elements which includes lanthanide series, electrons to form cations (bonds), metals groups are transition metals, matter is classified, conductive by energy, F is the most highly reactive, metalloids are like ????, alkaline metals form base, metals are conductive, alkali metals are basic (not acid), atoms are made up of neutrons