WARNING:
JavaScript is turned OFF. None of the links on this concept map will
work until it is reactivated.
If you need help turning JavaScript On, click here.
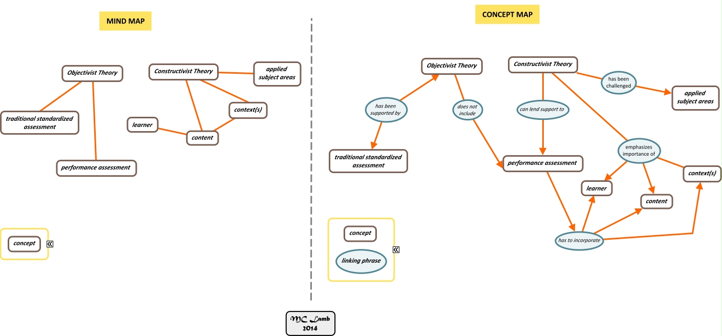
This Concept Map, created with IHMC CmapTools, has information related to: MindMap_v_ConceptMap, Constructivist Theory emphasizes importance of content, Objectivist Theory does not include performance assessment, Constructivist Theory can lend support to performance assessment, learner content, traditional standardized assessment Objectivist Theory, Constructivist Theory has been challenged applied subject areas, performance assessment has to incorporate learner,, performance assessment has to incorporate content, Constructivist Theory emphasizes importance of context(s), Constructivist Theory context(s), Constructivist Theory emphasizes importance of learner, performance assessment has to incorporate context(s), content context(s), Constructivist Theory applied subject areas, Objectivist Theory performance assessment, Constructivist Theory content