WARNING:
JavaScript is turned OFF. None of the links on this concept map will
work until it is reactivated.
If you need help turning JavaScript On, click here.
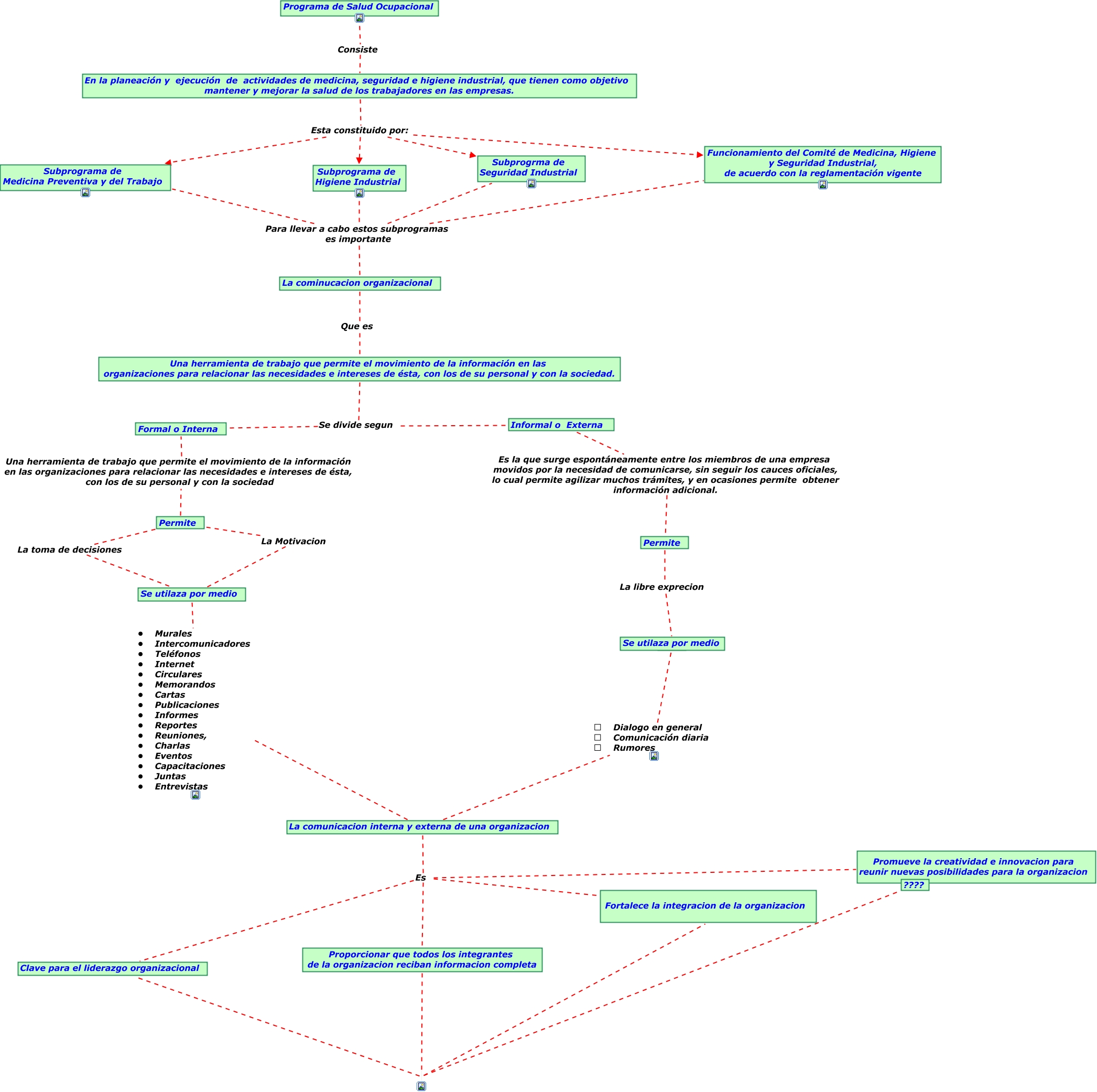
Este Cmap, tiene información relacionada con: Comunicacion en organizaciones, Proporcionar que todos los integrantes de la organizacion reciban informacion completa Clave para el liderazgo organizacional, La comunicacion interna y externa de una organizacion Dialogo en general Comunicación diaria Rumores ????, Permite La toma de decisiones Se utilaza por medio, Proporcionar que todos los integrantes de la organizacion reciban informacion completa ????, En la planeación y ejecución de actividades de medicina, seguridad e higiene industrial, que tienen como objetivo mantener y mejorar la salud de los trabajadores en las empresas. Esta constituido por: Subprograma de Higiene Industrial, Se utilaza por medio • Murales • Intercomunicadores • Teléfonos • Internet • Circulares • Memorandos • Cartas • Publicaciones • Informes • Reportes • Reuniones, • Charlas • Eventos • Capacitaciones • Juntas • Entrevistas La comunicacion interna y externa de una organizacion, La comunicacion interna y externa de una organizacion Es Clave para el liderazgo organizacional, Subprograma de Higiene Industrial Para llevar a cabo estos subprogramas es importante Subprogrma de Seguridad Industrial, Subprograma de Higiene Industrial Para llevar a cabo estos subprogramas es importante La cominucacion organizacional, Informal o Externa Es la que surge espontáneamente entre los miembros de una empresa movidos por la necesidad de comunicarse, sin seguir los cauces oficiales, lo cual permite agilizar muchos trámites, y en ocasiones permite obtener información adicional. Permite, La cominucacion organizacional Que es Una herramienta de trabajo que permite el movimiento de la información en las organizaciones para relacionar las necesidades e intereses de ésta, con los de su personal y con la sociedad., En la planeación y ejecución de actividades de medicina, seguridad e higiene industrial, que tienen como objetivo mantener y mejorar la salud de los trabajadores en las empresas. Esta constituido por: Subprogrma de Seguridad Industrial, Una herramienta de trabajo que permite el movimiento de la información en las organizaciones para relacionar las necesidades e intereses de ésta, con los de su personal y con la sociedad. Se divide segun Formal o Interna, La comunicacion interna y externa de una organizacion Es Fortalece la integracion de la organizacion, Subprograma de Higiene Industrial Para llevar a cabo estos subprogramas es importante Funcionamiento del Comité de Medicina, Higiene y Seguridad Industrial, de acuerdo con la reglamentación vigente, La comunicacion interna y externa de una organizacion Es Promueve la creatividad e innovacion para reunir nuevas posibilidades para la organizacion, Permite Una herramienta de trabajo que permite el movimiento de la información en las organizaciones para relacionar las necesidades e intereses de ésta, con los de su personal y con la sociedad Formal o Interna, Permite La libre exprecion Se utilaza por medio, Proporcionar que todos los integrantes de la organizacion reciban informacion completa Fortalece la integracion de la organizacion, La comunicacion interna y externa de una organizacion Es Proporcionar que todos los integrantes de la organizacion reciban informacion completa