WARNING:
JavaScript is turned OFF. None of the links on this concept map will
work until it is reactivated.
If you need help turning JavaScript On, click here.
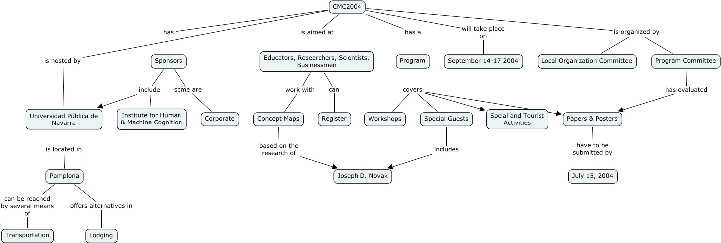
This Concept Map, created with IHMC CmapTools, has information related to: Cmap Exported, Sponsors include Institute for Human & Machine Cognition, Program Committee has evaluated Papers & Posters, Program covers Workshops, Special Guests includes Joseph D. Novak, Pamplona offers alternatives in Lodging, Sponsors some are Corporate, Papers & Posters have to be submitted by July 15, 2004, CMC2004 is aimed at Educators, Researchers, Scientists, Businessmen, CMC2004 has Sponsors, CMC2004 is organized by Local Organization Committee, CMC2004 is hosted by Universidad Pública de Navarra, CMC2004 will take place on September 14-17 2004, Universidad Pública de Navarra is located in Pamplona, Concept Maps based on the research of Joseph D. Novak, CMC2004 has a Program, Sponsors include Universidad Pública de Navarra, Pamplona can be reached by several means of Transportation, Program covers Papers & Posters, CMC2004 is organized by Program Committee, Educators, Researchers, Scientists, Businessmen can Register