WARNING:
JavaScript is turned OFF. None of the links on this concept map will
work until it is reactivated.
If you need help turning JavaScript On, click here.
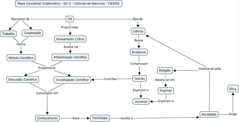
This Concept Map, created with IHMC CmapTools, has information related to: CN342, Religião Baseia-se em Dogmas, Pensamento Crítico Auxilia na Alfabetização Científica, Sociedade Orienta-se pela Ciência, Sociedade Exige Ética, Dogmas Explicam o Universo, Tecnologia Auxilia a Sociedade, Conhecimento Gera Tecnologia, Trabalho Utiliza Método Científico, CN Necessita de Trabalho, Discussão Científica Convergem em Conhecimento, CN Proporciona Pensamento Crítico, CN Necessita de Cooperação, Método Científico Proporciona Discussão Científica, Sociedade Orienta-se pela Religião, Alfabetização Científica Proporciona Discussão Científica, CN Aborda Ciência, Teorias Contribui Investigação Científica, Investigação Científica Convergem em Conhecimento, Evidência Comprovam Teorias, Teorias Explicam o Universo