WARNING:
JavaScript is turned OFF. None of the links on this concept map will
work until it is reactivated.
If you need help turning JavaScript On, click here.
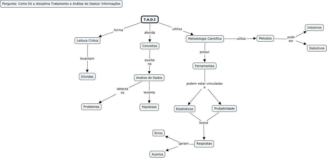
This Concept Map, created with IHMC CmapTools, has information related to: TADI32, T.A.D.I aborda Conceitos, Ferramentas podem estar vinculadas a Estatisticas, Respostas geram Acertos, Analize de Dados levanta Hipoteses, Ferramentas podem estar vinculadas a Probabilidade, Estatisticas busca Respostas, Leitura Critica levantam Dúvidas, T.A.D.I ultiliza Metodologia Cientifica, Metodologia Cientifica possui Ferramentas, Respostas geram Erros, Metodos pode ser Dedutivos, Probabilidade busca Respostas, Metodos pode ser Indutivos, Conceitos auxilia na Analize de Dados, Analize de Dados detecta os Problemas, Metodologia Cientifica utiliza Metodos