WARNING:
JavaScript is turned OFF. None of the links on this concept map will
work until it is reactivated.
If you need help turning JavaScript On, click here.
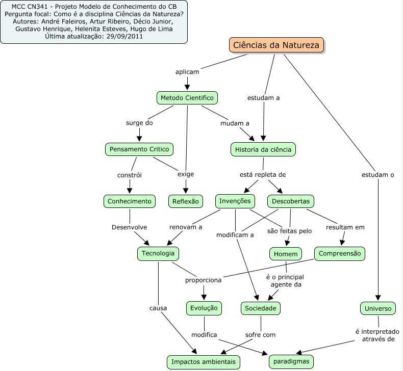
This Concept Map, created with IHMC CmapTools, has information related to: CN341, Tecnologia causa Impactos ambientais, Pensamento Critico constrói Conhecimento, Ciências da Natureza estudam o Universo, Evolução modifica paradigmas, Historia da ciência está repleta de Invenções, Invenções renovam a Tecnologia, Metodo Cientifico surge do Pensamento Critico, Sociedade sofre com Impactos ambientais, Metodo Cientifico mudam a Historia da ciência, Historia da ciência está repleta de Descobertas, Pensamento Critico exige Reflexão, Descobertas são feitas pelo Homem, Descobertas resultam em Compreensão, Universo é interpretado através de paradigmas, Conhecimento Desenvolve Tecnologia, Ciências da Natureza aplicam Metodo Cientifico, Invenções são feitas pelo Homem, Metodo Cientifico exige Reflexão, Descobertas modificam a Sociedade, Homem é o principal agente da Sociedade