WARNING:
JavaScript is turned OFF. None of the links on this concept map will
work until it is reactivated.
If you need help turning JavaScript On, click here.
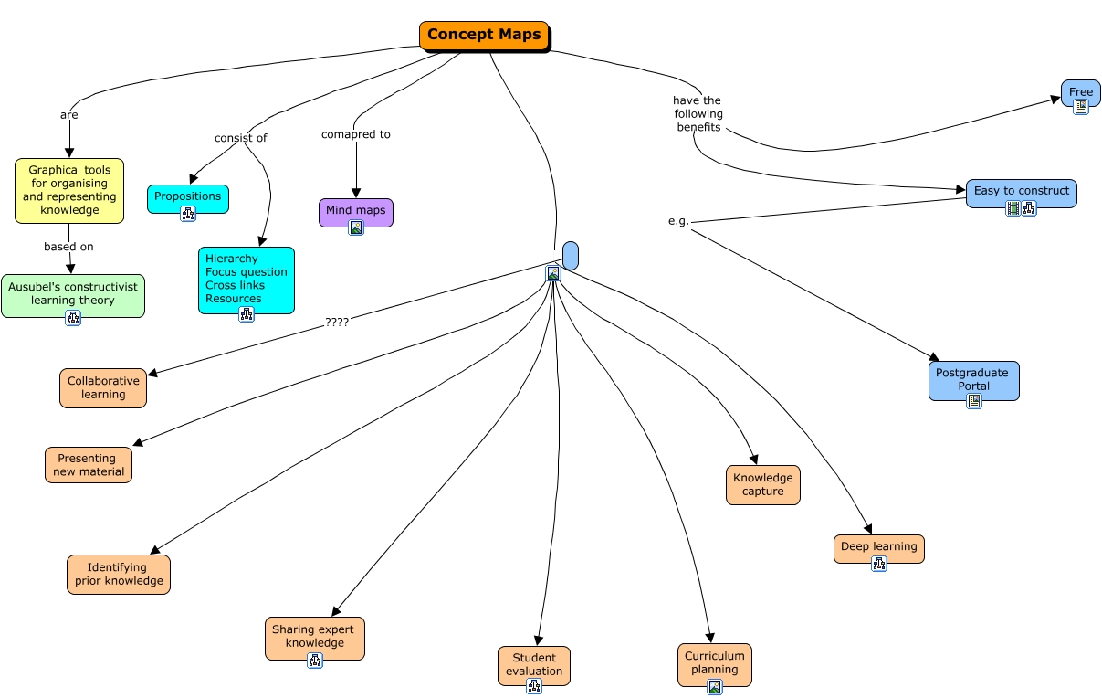
Este Cmap, tiene información relacionada con: Auxin, Concept Maps Knowledge capture, Concept Maps Sharing expert knowledge, Concept Maps consist of Propositions, Concept Maps Curriculum planning, Concept Maps Deep learning, Concept Maps are Graphical tools for organising and representing knowledge, Concept Maps have the following benefits Free, Concept Maps Student evaluation, Concept Maps consist of Hierarchy Focus question Cross links Resources, Concept Maps Identifying prior knowledge, ???? Collaborative learning, Graphical tools for organising and representing knowledge based on Ausubel's constructivist learning theory, Concept Maps Presenting new material, Concept Maps have the following benefits Easy to construct, Easy to construct e.g. Postgraduate Portal, Concept Maps comapred to Mind maps