WARNING:
JavaScript is turned OFF. None of the links on this concept map will
work until it is reactivated.
If you need help turning JavaScript On, click here.
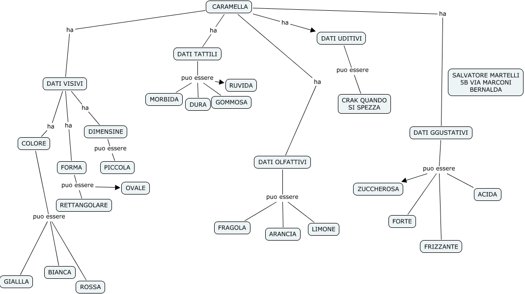
Questa Cmap, creata con IHMC CmapTools, contiene informazioni relative a: CARAMELLA_salvatore, DATI GGUSTATIVI puo essere ACIDA, CARAMELLA ha DATI TATTILI, COLORE puo essere ROSSA, DATI TATTILI puo essere MORBIDA, DATI GGUSTATIVI puo essere FRIZZANTE, DATI UDITIVI puo essere CRAK QUANDO SI SPEZZA, DATI TATTILI puo essere RUVIDA, DATI OLFATTIVI puo essere FRAGOLA, DATI TATTILI puo essere GOMMOSA, CARAMELLA ha DATI UDITIVI, CARAMELLA ha DATI GGUSTATIVI, COLORE puo essere BIANCA, DATI VISIVI ha COLORE, COLORE puo essere GIALLLA, DATI TATTILI puo essere DURA, FORMA puo essere RETTANGOLARE, DATI GGUSTATIVI puo essere ZUCCHEROSA, DATI VISIVI ha FORMA, DATI OLFATTIVI puo essere ARANCIA, DATI GGUSTATIVI puo essere FORTE