WARNING:
JavaScript is turned OFF. None of the links on this concept map will
work until it is reactivated.
If you need help turning JavaScript On, click here.
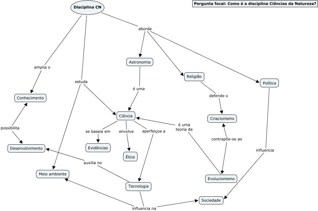
This Concept Map, created with IHMC CmapTools, has information related to: CN32, Disciplina CN estuda Ciência, Tecnologia influencia na Meio ambiente, Disciplina CN estuda Meio ambiente, Política influencia Sociedade, Religião defende o Criacionismo, Evolucionismo é uma teoria da Ciência, Disciplina CN aborda Astronomia, Ciência envolve Ètica, Disciplina CN aborda Religião, Tecnologia auxilia no Desenvolvimento, Ciência aperfeiçoa a Tecnologia, Disciplina CN amplia o Conhecimento, Ciência se baseia em Evidências, Tecnologia influencia na Sociedade, Astronomia é uma Ciência, Disciplina CN aborda Política