WARNING:
JavaScript is turned OFF. None of the links on this concept map will
work until it is reactivated.
If you need help turning JavaScript On, click here.
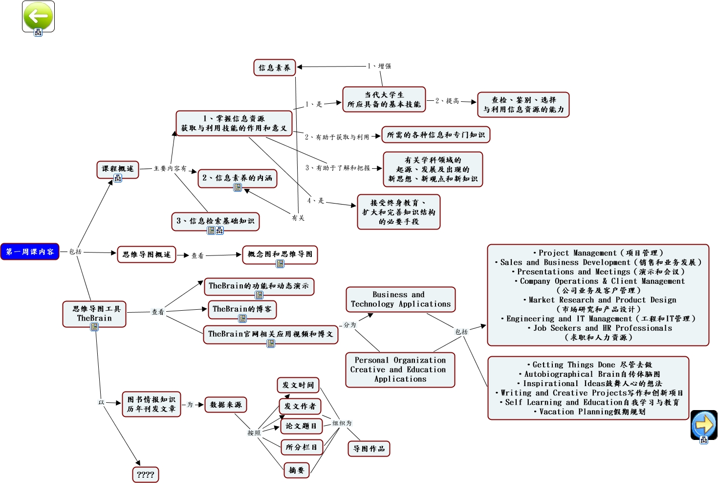
此概念图以 IHMC CmapTools 创建, 内含信息有关于: 第一专题 课程概述和信息检索及思维导图及其工具, 发文作者 组织为 导图作品, TheBrain官网相关应用视频和博文 分为 Personal Organization Creative and Education Applications, 1、掌握信息资源 获取与利用技能的作用和意义 3、有助于了解和把握 有关学科领域的 起源、发展及出现的 新思想、新观点和新知识, 课程概述 主要内容有 3、信息检索基础知识, 第一周课内容 包括 思维导图工具 TheBrain, 思维导图工具 TheBrain 查看 TheBrain的博客, 发文作者 组织为 摘要, 所分栏目 组织为 摘要, 课程概述 主要内容有 2、信息素养的内涵, 思维导图工具 TheBrain 查看 TheBrain的功能和动态演示, 1、掌握信息资源 获取与利用技能的作用和意义 2、有助于获取与利用 所需的各种信息和专门知识, 所分栏目 组织为 导图作品, 课程概述 主要内容有 1、掌握信息资源 获取与利用技能的作用和意义, 第一周课内容 包括 思维导图概述, 思维导图工具 TheBrain 以 图书情报知识 历年刊发文章, 信息素养 有关 2、信息素养的内涵, Business and Technology Applications 包括 •Getting Things Done 尽管去做 •Autobiographical Brain自传体脑图 •Inspirational Ideas鼓舞人心的想法 •Writing and Creative Projects写作和创新项目 •Self Learning and Education自我学习与教育 •Vacation Planning假期规划, Personal Organization Creative and Education Applications 包括 •Getting Things Done 尽管去做 •Autobiographical Brain自传体脑图 •Inspirational Ideas鼓舞人心的想法 •Writing and Creative Projects写作和创新项目 •Self Learning and Education自我学习与教育 •Vacation Planning假期规划, 第一周课内容 包括 课程概述, 数据来源 按照 发文时间