WARNING:
JavaScript is turned OFF. None of the links on this concept map will
work until it is reactivated.
If you need help turning JavaScript On, click here.
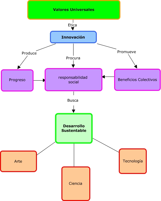
Este Cmap, tiene información relacionada con: innovación, Desarrollo Sustentable ???? Arte, Innovación Produce Progreso, Innovación Procura responsabilidad social, Progreso ???? responsabilidad social, Beneficios Colectivos ???? ????, responsabilidad social Busca Desarrollo Sustentable, Desarrollo Sustentable ???? Tecnología, Desarrollo Sustentable ???? Ciencia, Valores Universales Etica Innovación, Innovación Promueve Beneficios Colectivos