WARNING:
JavaScript is turned OFF. None of the links on this concept map will
work until it is reactivated.
If you need help turning JavaScript On, click here.
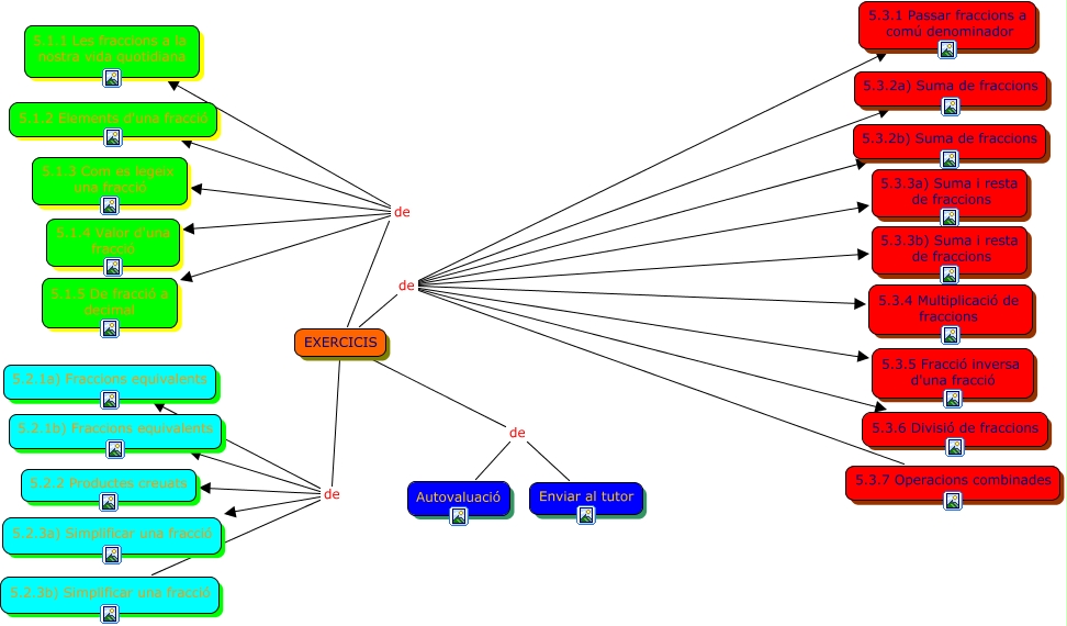
Aquest mapa conceptual conté informació relacionada amb: Tema 5. Exercicis, EXERCICIS de 5.3.4 Multiplicació de fraccions, EXERCICIS de 5.1.1 Les fraccions a la nostra vida quotidiana, EXERCICIS de 5.1.3 Com es legeix una fracció, EXERCICIS de 5.3.6 Divisió de fraccions, EXERCICIS de Autovaluació, EXERCICIS de 5.2.2 Productes creuats, EXERCICIS de 5.2.3a) Simplificar una fracció, EXERCICIS de 5.3.2a) Suma de fraccions, EXERCICIS de 5.2.1b) Fraccions equivalents, EXERCICIS de 5.2.3b) Simplificar una fracció, EXERCICIS de 5.3.3a) Suma i resta de fraccions, EXERCICIS de 5.2.1a) Fraccions equivalents, EXERCICIS de 5.1.4 Valor d'una fracció, EXERCICIS de 5.3.3b) Suma i resta de fraccions, EXERCICIS de 5.3.5 Fracció inversa d'una fracció, EXERCICIS de Enviar al tutor, EXERCICIS de 5.3.2b) Suma de fraccions, EXERCICIS de 5.1.2 Elements d'una fracció, EXERCICIS de 5.3.1 Passar fraccions a comú denominador, EXERCICIS de 5.1.5 De fracció a decimal