WARNING:
JavaScript is turned OFF. None of the links on this concept map will
work until it is reactivated.
If you need help turning JavaScript On, click here.
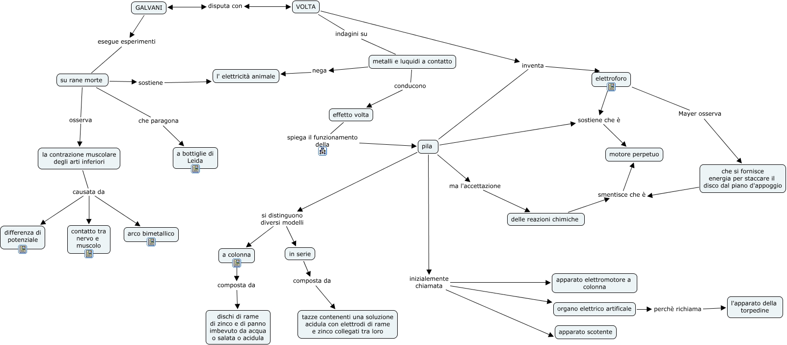
Questa Cmap, creata con IHMC CmapTools, contiene informazioni relative a: galvanivolta, la contrazione muscolare degli arti inferiori causata da contatto tra nervo e muscolo, pila ma l'accettazione delle reazioni chimiche, VOLTA indagini su metalli e luquidi a contatto, elettroforo sostiene che è motore perpetuo, VOLTA inventa elettroforo, VOLTA disputa con GALVANI, pila inizialemente chiamata apparato scotente, delle reazioni chimiche smentisce che è motore perpetuo, pila si distinguono diversi modelli in serie, in serie composta da tazze contenenti una soluzione acidula con elettrodi di rame e zinco collegati tra loro, effetto volta spiega il funzionamento della pila, pila si distinguono diversi modelli a colonna, elettroforo Mayer osserva che si fornisce energia per staccare il disco dal piano d'appoggio, metalli e luquidi a contatto nega l' elettricità animale, pila inizialemente chiamata apparato elettromotore a colonna, GALVANI esegue esperimenti su rane morte, pila inizialemente chiamata organo elettrico artificale, su rane morte che paragona a bottiglie di Leida, organo elettrico artificale perchè richiama l'apparato della torpedine, che si fornisce energia per staccare il disco dal piano d'appoggio smentisce che è motore perpetuo