WARNING:
JavaScript is turned OFF. None of the links on this concept map will
work until it is reactivated.
If you need help turning JavaScript On, click here.
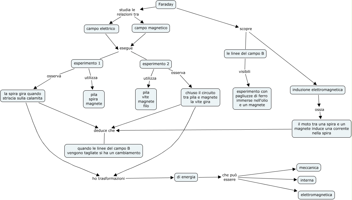
Questa Cmap, creata con IHMC CmapTools, contiene informazioni relative a: faraday, campo magnetico esegue esperimento 2, Faraday studia le relazioni tra campo magnetico, chiuso il circuito tra pila e magnete la vite gira deduce che quando le linee del campo B vengono tagliate si ha un cambiamento, esperimento 1 osserva la spira gira quando striscia sulla calamita, la spira gira quando striscia sulla calamita deduce che quando le linee del campo B vengono tagliate si ha un cambiamento, Faraday studia le relazioni tra campo elettrico, di energia che può essere interna, esperimento 1 utilizza pila spira magnete, chiuso il circuito tra pila e magnete la vite gira ho trasformazioni di energia, Faraday scopre induzione elettromagnetica, Faraday scopre le linee del campo B, di energia che può essere elettromagnetica, induzione elettromagnetica ossia il moto tra una spira e un magnete induce una corrente nella spira, campo elettrico esegue esperimento 2, di energia che può essere meccanica, il moto tra una spira e un magnete induce una corrente nella spira deduce che quando le linee del campo B vengono tagliate si ha un cambiamento, campo elettrico esegue esperimento 1, esperimento 2 utilizza pila vite magnete filo, esperimento 2 osserva chiuso il circuito tra pila e magnete la vite gira, campo magnetico esegue esperimento 1