WARNING:
JavaScript is turned OFF. None of the links on this concept map will
work until it is reactivated.
If you need help turning JavaScript On, click here.
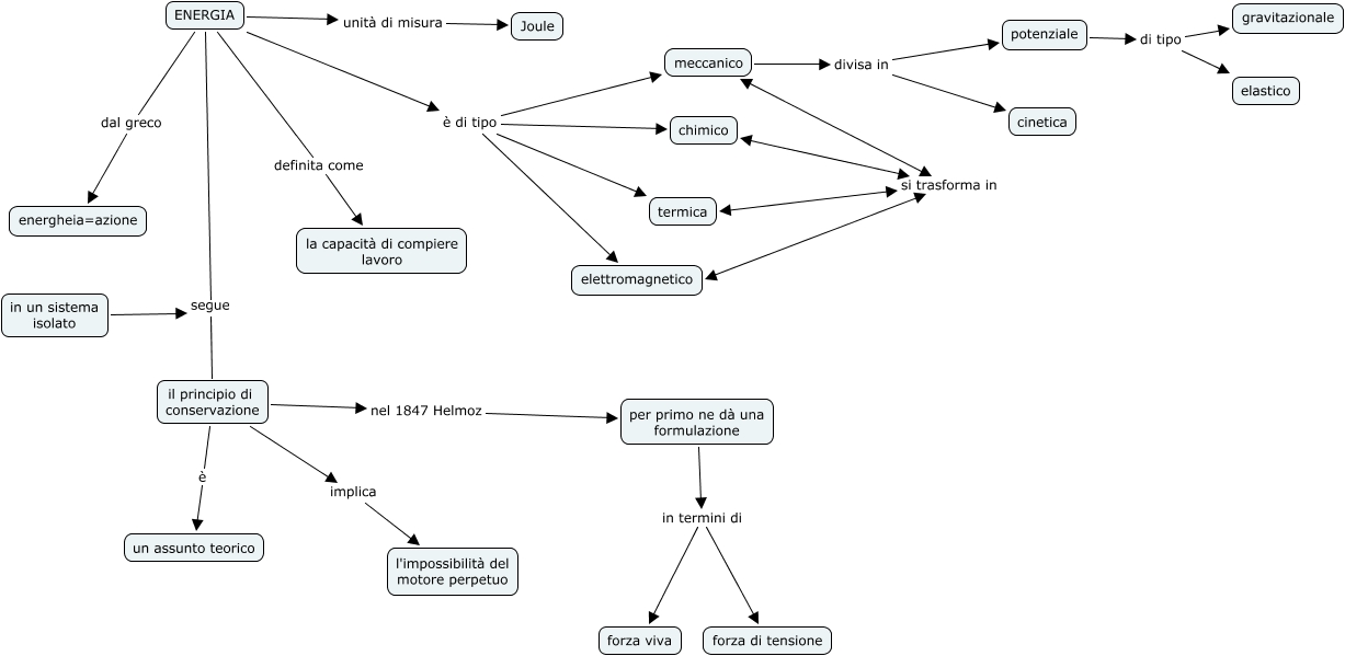
Questa Cmap, creata con IHMC CmapTools, contiene informazioni relative a: energia, ENERGIA è di tipo termica, il principio di conservazione nel 1847 Helmoz per primo ne dà una formulazione, meccanico si trasforma in termica, ENERGIA definita come la capacità di compiere lavoro, in un sistema isolato segue il principio di conservazione, meccanico divisa in potenziale, ENERGIA è di tipo chimico, meccanico si trasforma in chimico, meccanico divisa in cinetica, ENERGIA segue il principio di conservazione, ENERGIA è di tipo elettromagnetico, ENERGIA unità di misura Joule, per primo ne dà una formulazione in termini di forza di tensione, potenziale di tipo gravitazionale, meccanico si trasforma in elettromagnetico, ENERGIA è di tipo meccanico, potenziale di tipo elastico, il principio di conservazione è un assunto teorico, ENERGIA dal greco energheia=azione, il principio di conservazione implica l'impossibilità del motore perpetuo