WARNING:
JavaScript is turned OFF. None of the links on this concept map will
work until it is reactivated.
If you need help turning JavaScript On, click here.
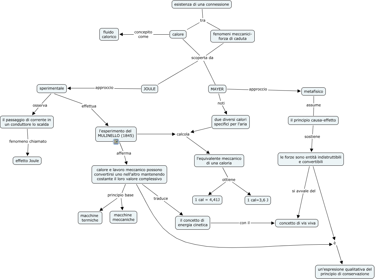
Questa Cmap, creata con IHMC CmapTools, contiene informazioni relative a: Mayer-Joule, metafisico assume il principio causa-effetto, il concetto di energia cinetica con il concetto di vis viva, il passaggio di corrente in un conduttore lo scalda fenomeno chiamato effetto Joule, l'esperimento del MULINELLO (1845) afferma calore e lavoro meccanico possono convertirsi uno nell'altro mantenendo costante il loro valore complessivo, l'equivalente meccanico di una caloria ottiene 1 cal=3,6 J, sperimentale effettua l'esperimento del MULINELLO (1845), fenomeni meccanici- forza di caduta scoperta da JOULE, calore e lavoro meccanico possono convertirsi uno nell'altro mantenendo costante il loro valore complessivo principio base macchine termiche, due diversi calori specifici per l'aria calcola l'equivalente meccanico di una caloria, esistenza di una connessione tra fenomeni meccanici- forza di caduta, il principio causa-effetto sostiene le forze sono entità indistruttibili e convertibili, sperimentale osserva il passaggio di corrente in un conduttore lo scalda, calore concepito come fluido calorico, esistenza di una connessione tra calore, le forze sono entità indistruttibili e convertibili è un'espresione qualitativa del principio di conservazione, le forze sono entità indistruttibili e convertibili si avvale del concetto di vis viva, calore scoperta da MAYER, calore e lavoro meccanico possono convertirsi uno nell'altro mantenendo costante il loro valore complessivo principio base macchine meccaniche, MAYER approccio metafisico, JOULE approccio sperimentale