WARNING:
JavaScript is turned OFF. None of the links on this concept map will
work until it is reactivated.
If you need help turning JavaScript On, click here.
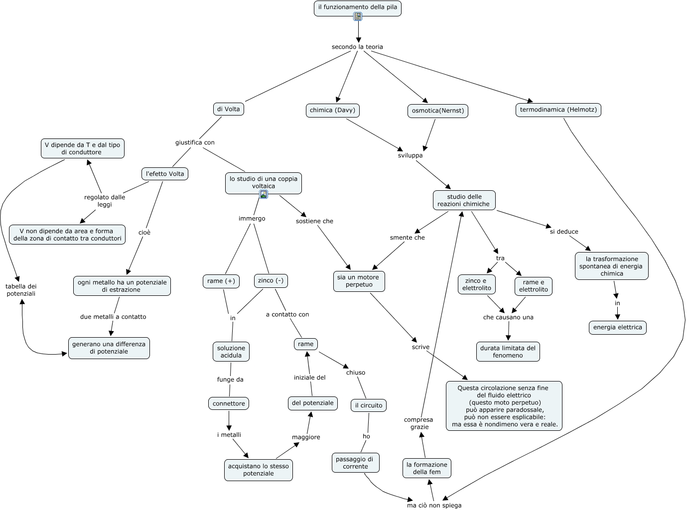
Questa Cmap, creata con IHMC CmapTools, contiene informazioni relative a: pila, rame (+) in soluzione acidula, ogni metallo ha un potenziale di estrazione due metalli a contatto generano una differenza di potenziale, la formazione della fem compresa grazie studio delle reazioni chimiche, il circuito ho passaggio di corrente, di Volta giustifica con l'efetto Volta, termodinamica (Helmotz) ma ciò non spiega la formazione della fem, di Volta giustifica con lo studio di una coppia voltaica, chimica (Davy) sviluppa studio delle reazioni chimiche, osmotica(Nernst) sviluppa studio delle reazioni chimiche, acquistano lo stesso potenziale maggiore del potenziale, del potenziale iniziale del rame, il funzionamento della pila secondo la teoria osmotica(Nernst), l'efetto Volta cioè ogni metallo ha un potenziale di estrazione, il funzionamento della pila secondo la teoria di Volta, lo studio di una coppia voltaica immergo zinco (-), rame chiuso il circuito, il funzionamento della pila secondo la teoria chimica (Davy), soluzione acidula funge da connettore, studio delle reazioni chimiche tra rame e elettrolito, studio delle reazioni chimiche si deduce la trasformazione spontanea di energia chimica