WARNING:
JavaScript is turned OFF. None of the links on this concept map will
work until it is reactivated.
If you need help turning JavaScript On, click here.
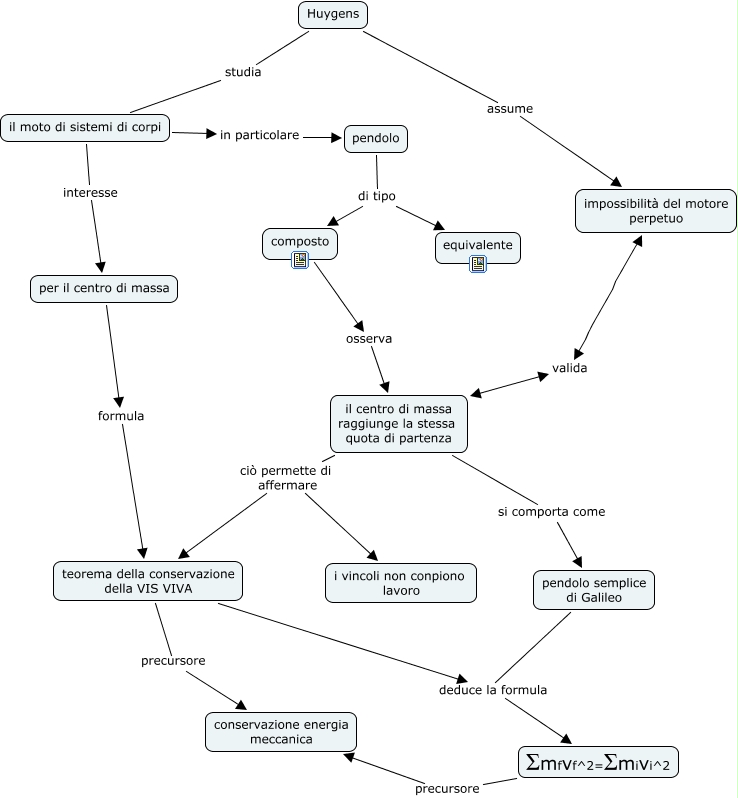
Questa Cmap, creata con IHMC CmapTools, contiene informazioni relative a: huygens, il moto di sistemi di corpi in particolare pendolo, Huygens studia il moto di sistemi di corpi, il centro di massa raggiunge la stessa quota di partenza ciò permette di affermare i vincoli non conpiono lavoro, per il centro di massa formula teorema della conservazione della VIS VIVA, teorema della conservazione della VIS VIVA deduce la formula Σmfvf^2=Σmivi^2, impossibilità del motore perpetuo valida il centro di massa raggiunge la stessa quota di partenza, il centro di massa raggiunge la stessa quota di partenza si comporta come pendolo semplice di Galileo, pendolo semplice di Galileo deduce la formula Σmfvf^2=Σmivi^2, teorema della conservazione della VIS VIVA precursore conservazione energia meccanica, pendolo di tipo equivalente, pendolo di tipo composto, Σmfvf^2=Σmivi^2 precursore conservazione energia meccanica, composto osserva il centro di massa raggiunge la stessa quota di partenza, il moto di sistemi di corpi interesse per il centro di massa, il centro di massa raggiunge la stessa quota di partenza ciò permette di affermare teorema della conservazione della VIS VIVA, Huygens assume impossibilità del motore perpetuo