WARNING:
JavaScript is turned OFF. None of the links on this concept map will
work until it is reactivated.
If you need help turning JavaScript On, click here.
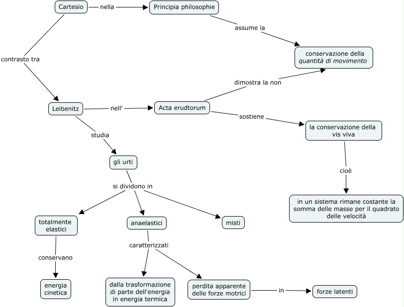
Questa Cmap, creata con IHMC CmapTools, contiene informazioni relative a: cartesioleibnitz, totalmente elastici conservano energia cinetica, gli urti si dividono in misti, la conservazione della vis viva cioè in un sistema rimane costante la somma delle masse per il quadrato delle velocità, Acta erudtorum dimostra la non conservazione della quantità di movimento, Acta erudtorum sostiene la conservazione della vis viva, gli urti si dividono in anaelastici, perdita apparente delle forze motrici in forze latenti, Cartesio nella Principia philosophie, Cartesio contrasto tra Leibenitz, anaelastici caratterizzati perdita apparente delle forze motrici, Principia philosophie assume la conservazione della quantità di movimento, anaelastici caratterizzati dalla trasformazione di parte dell'energia in energia termica, Leibenitz nell' Acta erudtorum, Leibenitz studia gli urti, gli urti si dividono in totalmente elastici