WARNING:
JavaScript is turned OFF. None of the links on this concept map will
work until it is reactivated.
If you need help turning JavaScript On, click here.
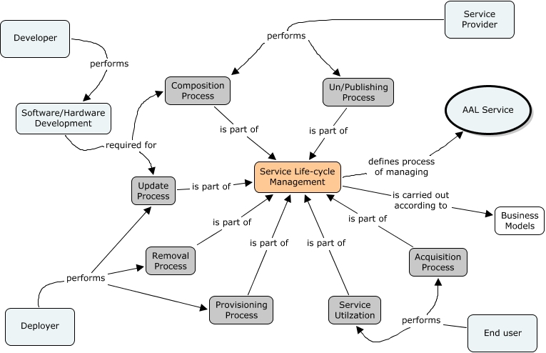
Este Cmap, tiene información relacionada con: AAL Service SLCM, Removal Process is part of Service Life-cycle Management, Update Process is part of Service Life-cycle Management, Acquisition Process is part of Service Life-cycle Management, Deployer performs Provisioning Process, Service Provider performs Un/Publishing Process, Provisioning Process is part of Service Life-cycle Management, Service Provider performs Composition Process, Software/Hardware Development required for Composition Process, Service Life-cycle Management is carried out according to Business Models, End user performs Service Utilzation, Software/Hardware Development required for Update Process, Deployer performs Removal Process, Composition Process is part of Service Life-cycle Management, End user performs Acquisition Process, Un/Publishing Process is part of Service Life-cycle Management, Developer performs Software/Hardware Development, Deployer performs Update Process, Service Utilzation is part of Service Life-cycle Management, Service Life-cycle Management defines process of managing AAL Service