WARNING:
JavaScript is turned OFF. None of the links on this concept map will
work until it is reactivated.
If you need help turning JavaScript On, click here.
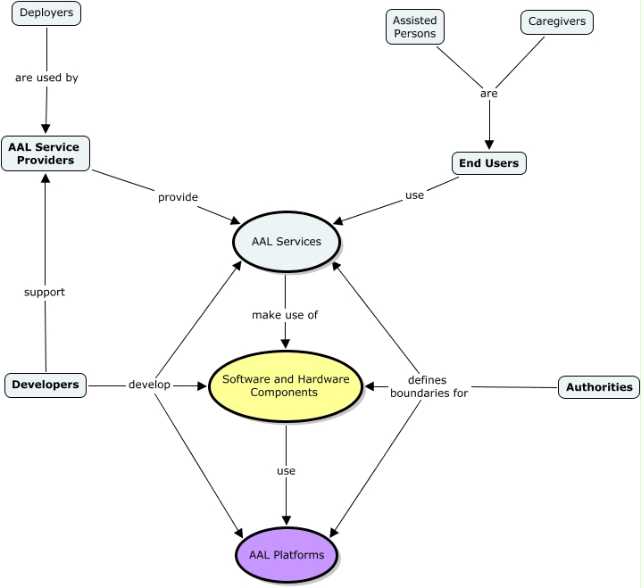
Este Cmap, tiene información relacionada con: AAL Stakeholders, Authorities defines boundaries for AAL Platforms, Authorities defines boundaries for Software and Hardware Components, Caregivers are End Users, Assisted Persons are End Users, Software and Hardware Components use AAL Platforms, Developers support AAL Service Providers, Deployers are used by AAL Service Providers, Developers develop AAL Platforms, Developers develop Software and Hardware Components, AAL Services make use of Software and Hardware Components, Developers develop AAL Services, AAL Service Providers provide AAL Services, End Users use AAL Services, Authorities defines boundaries for AAL Services